Asociación de parásitos intestinales con síndrome anémico en niños escolares: Una revisión sistemática de la literatura

Asociación de parásitos intestinales con síndrome anémico en niños escolares: Una revisión sistemática de la literatura

The association between intestinal parasites and anemic syndrome in schoolchildren: A literature systematic review

Associação de parasitoses intestinais com síndrome anêmica em escolares: Revisão sistemática da literatura

Citación: Garzón-Castaño SC, Gil-Grajales ÁM, Echeverri-Herrera D, Montoya-Giraldo LA, Uribe-Palacio GD, López-Muñoz DF, Giraldo-Ospina B. Asociación de parásitos intestinales con síndrome anémico en niños escolares: Una revisión sistemática de la literatura. Univ Salud. 2024;26(1):9-18. DOI: https://doi.org/10.22267/rus.242601.309.

# Resumen

Introducción: Las parasitosis intestinales y la anemia son un problema de salud pública mundial. Estos parásitos tienen tropismo hacia el intestino delgado, afectan la absorción de micronutrientes durante la eritropoyesis, produciendo la aparición de un síndrome anémico por un recuento bajo de glóbulos rojos y déficit de hemoglobina. Objetivo: Establecer la asociación de la infección por parásitos intestinales y síndrome anémico en niños en edad escolar. Materiales y métodos: Búsqueda sistemática de literatura publicada entre 2010-2021 sobre asociación entre infección por parásitos intestinales y síndrome anémico en escolares. Resultados: Se identificó 1151 publicaciones, al aplicar los criterios de inclusión y exclusión, se redujeron a 33, encontrándose 9 agentes asociados a anemia, siendo A. lumbricoides (27,27%), A. duodenalis y T. trichiura los helmintos más prevalentes, y G. duodenalis (6,06%) el protozoario más común. El 39,39% de los estudios incluyó ambos agentes. África (21), Asia (6), Sudamérica (5) y Centroamérica (1) tienen la mayoría de publicaciones. Se observa asociación significativa entre infección parasitaria y la anemia IC=95%. Conclusión: La evidencia demuestra alta prevalencia de anemias carenciales de tipo ferropénica y megaloblástica, con asociación significativa entre un mayor porcentaje de infecciones por helmintos y síndrome anémico, en comparación con infecciones por protozoos.

Palabras clave: Parasitosis intestinales; anemia ferropénica; niño.


# Abstract

Introduction: Intestinal parasitic infections and anemia are a global public health problem. These parasites have a tropism for the small intestine, which affects the micronutrients absorption during erythropoiesis and causes an anemic syndrome due to a low red blood cell count and hemoglobin deficiency. Objective: To establish the association of intestinal parasite infection and anemic syndrome in schoolchildren. Materials and methods: Systematic search of literature published between 2010 and 2021 about the association between intestinal parasitic infections and anemic syndrome in schoolchildren. Results: 1151 publications were identified, which were reduced to 33 when the inclusion and exclusion criteria were applied. There were 9 parasites, and the helminths commonly associated with anemia were A. lumbricoides (27.27%), A. duodenalis y T. trichiura, whereas G. duodenalis (6.06%) was the most frequent protozoan. The regions with most publications were Africa (21), Asia (6), South America (5), and Central America (1). There was a significant association between parasitic infection and anemia (CI=95%). Conclusion: High prevalence of deficiency anemia, such as iron deficiency and megaloblastic anemia, was observed. Also, there was a significant association between a higher percentage of helminth infections and anemic syndrome compared to infections caused by protozoans.

Keywords: Intestinal diseases; iron-deficiency; child.


# Resumo

Introdução: Parasitas intestinais e anemia constituem um problema global de saúde pública. Esses parasitas têm tropismo para o intestino delgado, afetam a absorção de micronutrientes durante a eritropoiese, produzindo o aparecimento de uma síndrome anêmica devido à baixa contagem de glóbulos vermelhos e à deficiência de hemoglobina. Objetivo: Estabelecer a associação entre infecção por parasitas intestinais e síndrome anêmica em crianças em idade escolar. Materiais e métodos: Pesquisa sistemática da literatura publicada entre 2010-2021 sobre a associação entre infecção por parasitas intestinais e síndrome anêmica em escolares. Resultados: Foram identificadas 1.151 publicações, ao aplicar os critérios de inclusão e exclusão, foram reduzidos para 33, encontrando 9 agentes associados à anemia, sendo A. lumbricoides (27,27%), A. duodenalis e T. trichiura os helmintos mais prevalentes e G. duodenalis (6,06%) o protozoário mais comum. 39,39% dos estudos incluíram ambos os agentes. África (21), Ásia (6), América do Sul (5) e América Central (1) têm o maior número de publicações. Observa-se associação significativa entre infecção parasitária e anemia IC=95%. Conclusão: As evidências mostram alta prevalência de anemias ferroprivas e megaloblásticas, com associação significativa entre maior percentual de infecções helmínticas e síndrome anêmica, em comparação com infecções por protozoários.

Palavras chave: Enteropatias parasitárias; anemia ferropriva; criança.


# Introducción

Un parásito es un agente que vive sobre un organismo huésped o en su interior, se alimenta a expensas de este y puede provocar enfermedad1. Los parásitos intestinales (PI) como los helmintos y protozoos infectan el tracto gastrointestinal de humanos y animales, su transmisión ocurre por la vía fecal-oral, o por contacto con el suelo (geohelmintos). Estos afectan a las poblaciones más pobres y vulnerables debido a las limitaciones en el acceso a la atención médica, a agua potable, saneamiento adecuado, e inestabilidad de ingresos económicos en el hogar; dando lugar a que se aumente la carga de enfermedad2-4.

Los parásitos intestinales socavan el desarrollo cognitivo de los niños, ponen en peligro el crecimiento infantil, implican bajo rendimiento, causan ausentismo escolar, incrementan la pérdida de memoria y disminuyen los niveles del cociente intelectual; "de hecho, se estima que los niños pierden en promedio 3,75 puntos de cociente intelectual por cada infección por parásitos intestinales" (IPI), con consecuencias que pueden perdurar a lo largo de su vida, repercutir la productividad laboral y a mediano y largo plazo su capacidad de generar ingresos5,6.

En zonas tropicales y subtropicales en países en vías de desarrollo, 46 millones de escolares están en riesgo7 de padecer parasitosis intestinal, razón por la cual la Organización Mundial de la Salud (OMS) fijó como meta mundial a 2020, eliminar la morbilidad en los escolares causada por las helmintiasis transmitidas por el suelo.

En Latinoamérica y el Caribe el parasitismo intestinal es particularmente preocupante con una prevalencia calculada de un 45%, y se estima que una de cada tres personas está infectada por geohelmintos y son los niños en edad preescolar (1 a 4 años) y escolar (5 a 14 años) quienes están entre los grupos más vulnerables8.

Los PI causan infecciones que clínicamente desencadenan una anemia, que evidencia el círculo vicioso del parasitismo intestinal y por otro lado, aumenta la probabilidad de desarrollar síndrome anémico asociado a anemias ferropénica y megaloblástica respectivamente; situación que afecta el peso para la edad (P/E), talla para la edad (T/E), peso para la talla (P/T) e IMC.

Dichas anemias se constituyen en causas de morbilidad, especialmente en la población escolar, pues originan un efecto deletéreo sobre la mucosa intestinal, desbalance en requerimientos nutricionales que superan las barreras inmunológicas del huésped, con captura de elementos clave en la formación de la síntesis de hemoglobina, déficit de macromoléculas orgánicas e inorgánicas tales como hierro, ácido fólico, vitamina B12, vitamina A, cobre y otros oligoelementos.

Por otra parte, estas anemias ocasionan disminución del número de eritrocitos y como consecuencia la capacidad de transporte de oxígeno de la sangre con valores de hemoglobina en un límite inferior del rango de referencia9,10.

Los valores normales de hemoglobina establecidos por la OMS son 11 g/dL en escolares de 6 a 59 meses, para escolares entre 5 a 11 años superior de 11,5 g/dL, de 12 a 14 años un rango superior a 12 g/dL11. Asimismo, estima que más de dos millones de personas tienen afectaciones por deficiencia de hierro y anemia (24,8% de la población mundial) siendo particularmente los escolares los más vulnerables a las secuelas crónicas de la anemia, entre las que se destacan inmunidad reducida, morbilidad concomitante y retrasos cognitivos que pueden comprometer el desarrollo intelectual12-14, trazador de pobreza y desigualdad en salud que afecta el progreso de los países. Los parásitos tales como el Complejo Entamoeba histolytica/dispar, Giardia duodenalis, intestinales y la gran mayoría de geohelmintos, desencadenan síndrome anémico de tipo ferropénico15,16.

Ante esta situación, es indispensable que el personal sanitario responsable del programa de crecimiento y desarrollo, incluya desparasitación periódica, suplementos nutricionales, estudio de rango de la hemoglobina como parámetro clave para el diagnóstico de síndrome anémico desencadenado por infecciones parasitarias intestinales.

Por lo anterior, el objetivo de la presente revisión fue establecer la asociación de la infección por parásitos intestinales y síndrome anémico en niños en edad escolar.


# Materiales y métodos

# Estrategia de búsqueda

# Protocolo de búsqueda y selección de los estudios

Se aplicaron las fases de identificación, tamización, elección e inclusión del consenso PRISMA. Para la identificación y búsqueda de las publicaciones se combinó el término "asociación parásitos intestinales y anemia en niños" con parasitismo intestinal, y sus sinónimos, a través del operador booleano y; esto derivó en cuatro estrategias de búsqueda: (("intestinal AND parasites" AND "anemia" AND "children")). La búsqueda se realizó en Pubmed, Scopus, SpingerLink y Web of Science. Para garantizar la exhaustividad del protocolo, se realizó una búsqueda por especificidad para los términos incluidos en el tesauro DeCS, y por sensibilidad para los no incluidos en éste. Respecto a la tamización, se hizo a partir de la lectura de los títulos y resúmenes de los manuscritos.

# Criterios de inclusión y exclusión

Se aplicaron los siguientes criterios de inclusión: a) tener los términos de búsqueda en título o resumen b) publicaciones que incluyeran, niños prescolares y escolares c) que tuviesen como objetivo los parásitos intestinales y su relación con anemia; d) artículos originales indexados publicados entre 2010 y 2021.

Se excluyeron artículos que no indicaban "asociación parásitos intestinales y anemia en niños" y en su lugar fueron clasificados por los autores como estudios transversales, prospectivos, estudios de cohorte, ensayo aleatorizado, de casos y controles.

# Selección de los artículos

Los artículos incluidos fueron caracterizados con las variables: tipo de estudio, autores, año de publicación, país, edad, agente etiológico (helmintos, protozoarios), método directo utilizado para la identificación del agente etiológico, tipo de anemia incluidos en la publicación.

La selección de los artículos se realizó por duplicado mediante cuatro evaluadores, quienes efectuaron la lectura y el análisis del texto tamizado en una primera fase de selección por título y resumen, posterior a eso, se verificó que cumplieran con los criterios de inclusión y exclusión.

# Reproducibilidad y evaluación de la calidad metodológica de los estudios

Para garantizar una información completa y precisa, todos los artículos clasificados fueron revisados utilizando la guía STROBE (Strengthening the Reporting of Observational studies in Epidemiology), para garantizar la reproducibilidad en la búsqueda y la selección de las publicaciones. Esta guía cuenta con una lista de verificación de 22 ítems, los cuales evalúan: título, resumen, introducción, metodología, resultados, discusión y consideraciones éticas, mientras que para la reproducibilidad de la extracción de la información, se diseñó una base de datos en Excel diligenciada en cuatro ocasiones diferentes para verificar la concordancia de los datos extraídos.

# Análisis de la información

Se realizó una síntesis cualitativa a las variables predefinidas en el protocolo de investigación, luego se estableció el porcentaje de estudios que incluyeron parasitismo intestinal y anemia, éstas dan cuenta de infección parasitaria.


# Resultados

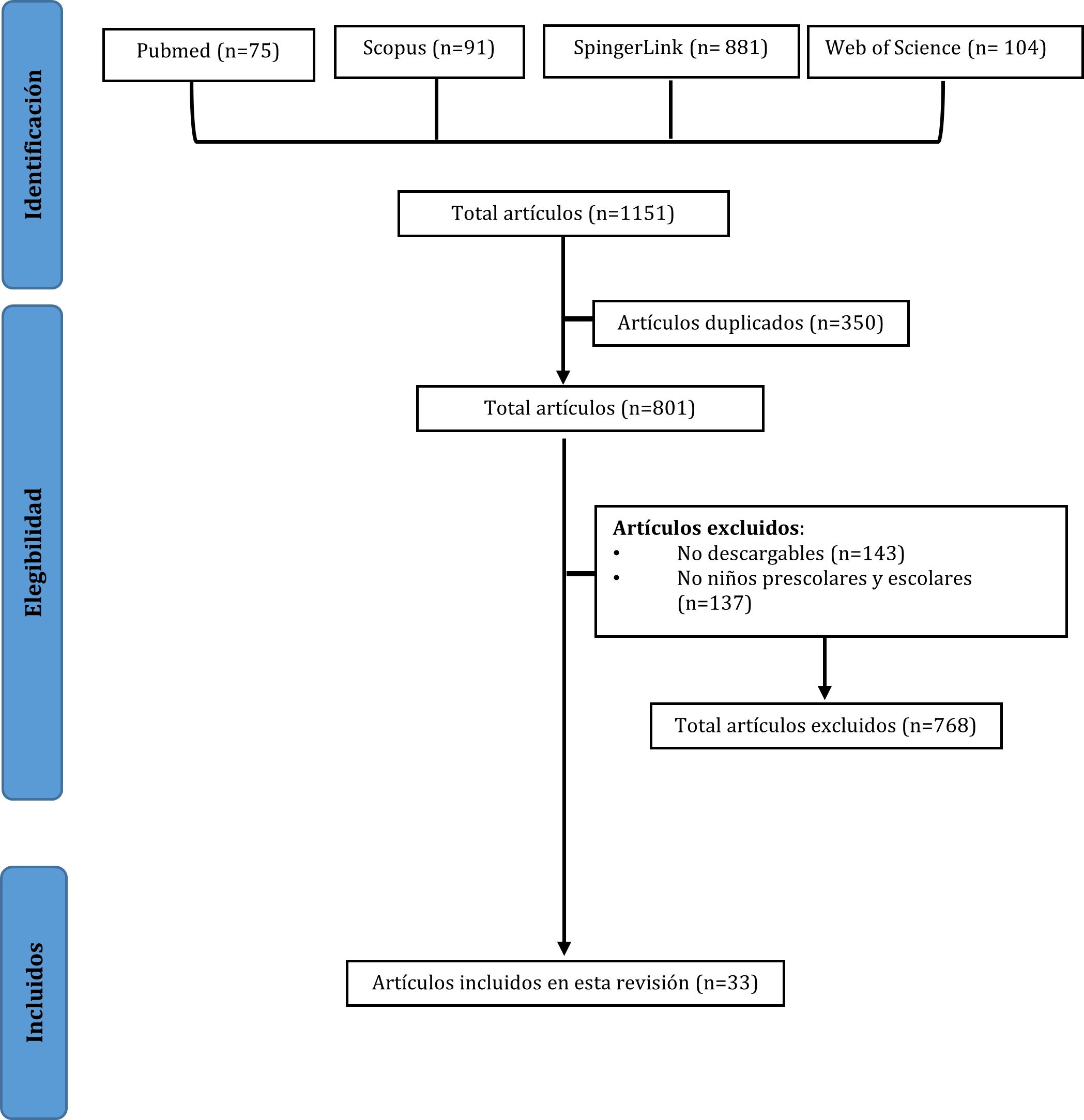
Se identificaron 1151 publicaciones (93 Pubmed 75, Scopus 91, SpingerLink 881, y Web of Science 104), eliminándose los artículos duplicados (350), a los 801 articulos totales, luego de aplicar los criterios de inclusión y exclusión éstos se redujeron a 33 (Figura 1).

# Figura 1. Resultados estrategia de búsqueda
Figura 1

Los artículos se publicaron entre los años 2010 y 2021; de los cuales el 63,63% (n = 21) provenían de África, 18,18% (n= 6) de Asia, seguido de Suramérica 15,15% (n=5) y Centroamérica 3,03% (n= 1) siendo Etiopía el país mayor número de publicaciones (39,39%), seguido de Uganda y Malasia con (15,38%) respectivamente. Con relación a los tipos de estudio, 30 fueron transversales, 2 longitudinales y uno de cohorte (Tabla 1).

# Tabla 1. Características de los estudios incluidos en la revisión sistemática
Autor/Año Tipo de estudio País Edad (años) Parásito asociado a la presencia de anemia Tamaño de la muestra Método diagnóstico Tipo de anemia
Helmintos Protozoarios
Bechir et al24. 2012 Transversal África 0-5 Ascaris lumbricoides Entamoeba histolytica / dispar 398 HemoCue Hb Kato-Katz No clasifica tipo de anemia
Ngui et al25. 2012 Transversal Malasia occidental 7-12 Trichuris trichiura, Ascaris lumbricoides Anquilostoma NA 550 Contador de células hematológicas automatizado (Sysmex XE-2100 ADVIA (Hb) Centaur FerroZine -analizador (Fe) COBAS INTEGRA 400/800 (Ferritina) Directo, Kato-Katz concentración. Anemia ferropénica
Ahmed et al26. 2012 Transversal Malasia 6-13 Trichuris trichiura, Ascaris lumbricoides, Anquilostoma spp. NA 289 HemoCue Hb Kato-Katz y Harada Mori No clasifica tipo de anemia
Al-Shehri et al27. 2016 Transversal Uganda 5-10 NA Giardia spp. 254 HemoCue Hb qPCR Kato-katz No clasifica tipo de anemia
Ihejirika et al28. 2018 Transversal Nigeria 5-13 Ascaris lumbricoides, Trichuris trichiura, Anquilistoma, NA 1200 HemoCue Hb Kato Katz concentración de formol-éter No clasifica tipo de anemia
Ketema et al29. 2015 Transversal Etiopía 5-14 Necator americanus NA 423 Hemo Cue Hb Kato-Katz Hara Mori No clasifica tipo de anemia
Spinicci et al30. 2018 Transversal Bolivia 9,4 Hymenolepis nana Blastocystis spp 519 Hemo Cue Hb Directo y Kato-Katz No clasifica tipo de anemia
Marques et al31. 2020 Transversal Amazonía occidental 1-59 Ascaris lumbricoides Trichuris trichiura, Giardia duodenalis 937 Hemo Cue Hb Hoffman-Pons-Janer No especifica tipo de anemia
Molla E, Mamo H32. 2018 Transversal Etiopía meridional 6-15 Ascaris lumbricoides, Trichuris trichiura Aquilostoma NA 448 Hb (Hemo Cue) Kato-katz No especifica tipo de anemia
Müller et al.33 2018 Transversal Port Elizabeth, Sudáfrica 9-12 Ascaris lumbricoides, Trichuris trichiura, NA 1009 Hb (Hemo Cue) Directo, Kato- Katz tz No especifica tipo de anemia
Njaanake et al34. 2016 Transversal Kenia 5-12 Trichuris trichiura, Ascaris lumbricoides Anquilostoma NA 262 Hb (Hemo Cue) Directo Kato-Katz No especifica tipo de anemia
Oboth et al35. 2019 Transversal Uganda <5 y 5-15 Taenia spp., Giardia 476 Hb (Hemo Cue) Kato Katz No especifica tipo de anemia
Oliveira et al36. 2015 Transversal Angola 5-12 Hymenolepis nana, NA 328 Hb (Hemo Cue) Directo Molecular No especifica tipo de anemia
Osei et al37. 2010 Transversal India 6-10 Taenia saginata, Trichuris trichiura, Anquilostoma, Ascaris lumbricoides NA 499 Hb (Hemo Cue) ELISA (Ferritina Transferrina y proteína C reactiva). Espectrofotometría (retinol, zinc, ácido fólico,) RIA (vitamina B 12) Ferropénica
Rajoo et al38. 2017 Transversal Malasia 1-6 y 7-12 Ascaris lumbricoides, Anquilostoma spp., Trichuris trichiura Giardia lamblia 75 Hb (Hemo Cue) Concentración formol-éter No especifica tipo de anemia
Shrestha et al. 2018.39. Transversal Nepal 8-16 Trichuris trichiura, Anquilostoma spp. Ascaris lumbricoides, Giardia intestinalis 708 Hb (Hemo Cue) Concentración formol-éter. Kato-Katz. No especifica tipo de anemia
Tariku et al40. 2019 Transversal Etiopía 6-14 Ascaris lumbrioides, Anquilostoma spp. NA 391 Hb (Hemo Cue) Directo No clasifica tipo de anemia
Tun et al41. 2013 Transversal Birmania - Myanmar 7-8 Ascaris lumbricoides, Trichuris trichiura, Anquilostoma spp. NA 1000 Hb (Hemo Cue) Kato Katz No clasifica tipo de anemia
Yimam et al42. 2016 Longitudinal Etiopía 5-15 Anquilostoma duodenale, Ascaris lumbricoides, Trichuris trichiura, NA 403 Hb (Hemo Cue) Concentración de formol-éter, Kato-Katz No clasifica tipo de anemia
Zanin et al43. 2015 Estudio de cohorte poblacional Brasil 6-71 Ascaris lumbricoides Giardia duodenalis 414 Hb (Hemo Cue) Nefelometrìa (Proteína C) reactiva Quimioluminiscencia (Ferritina) Concentración de formol-éter, Kato-Katz No clasifica tipo de anemia
Fetene et al44. 2021 Transversal Etíopia 6-14 Ascaris, Schistosoma mansoni, Hymenolepis nana E. histolytica/dispar, G. duodenalis 394 Formol éter No especifica tipo de anemia
Gujo et al45. 2021 Transversal Etíopia 6-5 Ascaris lumbercoides, Taenia saginata Entamoeba histolytica 367 Formol éter No especifica tipo de anemia
Walden et al46. 2021 Transversal Etíopia 1-12 NA Giardia sp. 3 Formol éter No especifica tipo de anemia
Alamneh et al47. 2021 Transversal Etíopia 6-5 Helmintos NA 214 Formol éter No especifica tipo de anemia
Kebede et al48. 2021 Transversal Etíopia <5 Ascaris lumbriciodes, Anquilostomiasis, Trichuris trichuria Gardia lamblia, Enteameba histolytica 368 Formol éter No especifica tipo de anemia
Cho et al49. 2021 Transversal Camerún (África) 4-15 A. lumbricoides, N. americanus, Strongyloides stercoralis, T. trichiura E. histolytica/dispar, G. duodenalis 2018 Formol- Eter No especifica tipo de anemia
Candela et al50. 2021 Transversal Argentina 1 Ascaris, S. stercoralis Blastocystis spp. Entamoeba coli, G. intestinalis 218 Formol eter, Baermann, Kato-Katz, Ziehl-Neelsen No especifica tipo de anemia
Osazuwa et al16. 2011 Transversal Nigeria 1-15 Ascaris lubricoides Anquilostomas Trichuris trichiura NA 316 Hb (Fotometría, Sysmex KX-21N) Ferritina -ELISA Directo Ferropénica
Desalegn et al51. 2014 Transversal Etiopía 6-12 Anquilostomas Trichuris trichiura Ascaris Lumbricoides NA 586 CH analizador de hematología (ABX PENTRA ML). El hierro y ferritina (analizador de química clínica ABX HORIBA PENTRA 400) Concentración formol Ferropénica
Quihui-Cota et al52. 2010 Transversal México 6-10 Trichuris trichiura NA 215 CH. IRMA-Ferritina Hierro-Sistema Beckman Synchron CX Faust y Kato Katz No especifica tipo de anemia
Njunda et al53. 2015 Transversal Camerún <10 Ascaris lumbricoides, Anquilostoma spp. Entamoeba histolytica / dispar 411 CH -Analizador de hematología automatizado Mindray Concentración formol-éter No especifica tipo de anemia
Osman et al54. 2020 Transversal Etiopía y Somalia 1-5 Ascaris lumbricoides NA 500 Liquicheck Trilevel Ferritina plasmática receptor soluble de transferrina proteína de unión al retinol Proteína C reactiva Kato-Katz. Acetato de sodio-ácido acético-formalina No especifica tipo de anemia
Njua-Yafi et al55. 2016 Longitudinal Camerún 0,5-10 Ascaris lumbricoides, Trichuris trichiura, Anquilostoma spp. NA 357 Recuento sanguíneo- hemoanalizador automático Concentración formol-éter No especifica tipo de anemia

Se evidenciaron 9 agentes parasitarios asociados a la anemia, de estos 18 artículos (54,54%) reportan helmintos como Ascaris lumbricoides, Anquilostoma duodenalis y Trichuris trichiura; dos (6,06%) a Giardia duodenalis como protozoario y trece (39,39%) incluyen ambos agentes etiológicos (Tabla 2), con identificación a través de técnicas directas siendo las más utilizadas 17 la técnica del Kato Katz y 15 por método de concentración formol-éter (Técnica de Ritchie modificada) y uno utilizó cuatro técnicas como fueron: concentraciones de formol-éter y Baermann, tinción de Ziehl-Neelsen modificada Kato Katz.

Con respecto a los determinantes sociales de la salud, las publicaciones se enfocan en aquellos de orden intermedio, estructurales e individuales, en los primeros intervienen entorno de vivienda, situación económica, condiciones de trabajo de los padres (agricultura), saneamiento del agua, nivel de educación de los padres y hacinamiento7. Con respecto a los determinantes estructurales, los aspectos más estudiados se relacionan con clase social, edad y territorio (zonas tropicales y subtropicales) y dentro de los individuales conductuales (succión de uñas, lavado ineficiente de manos y defecación en cultivos y ríos)8-12.

Con relación a la asociación global de parásitos y anemia, 24 publicaciones (72,73%), midieron la concentración de hemoglobina utilizando el hemoglobinómetro HemoCue Hb y los valores de corte de hemoglobina se utilizaron para definirla, ajustados por la edad, talla y peso del niño, según parámetros de la OMS como única fuente de estimación17-40; 7 publicaciones (21,21%) utilizaron técnicas diferentes al HemoCue (Fotometría, ELISA, Hemograma)10,22,29-33,41,42; cuatro (22,22%) de los 18 artículos, asocian de manera directa la infección por helmintos con síndrome anémico de tipo ferropénico a través de la determinación de biomarcadores como hierro, ferritina, transferrina29,43-45 y además cuatro publicaciones incluyen cuadro hemático43,45-47; 29 (87,87%) de los 33 artículos documentan síndrome anémico17-28,30-42,46-48,56 y asociación significativa con infección por protozoarios (Giardia spp.) y helmintos como Anquilostoma, Ascaris lumbricoides, Trichuris trichiura y el emergente Hymenolepis nana (Tabla 2).

# Tabla 2. Grupo de parásitos y su asociación con síndrome anémico y anemia ferropénica
Parásitos intestinales n (%) Síndrome anémico n (%) Anemia ferropénica n (%)
Helmintos 18 (54,54) 14 (78) 4 (22,22%)
Protozoos 2 (6,06) 2 (100)
Helmintos y protozoos 13 (39,39) 13 (100)
Total 33 (100) 29 (87,87)

# Discusión

El parasitismo intestinal, la desnutrición y la anemia, siguen siendo problemas graves de salud pública. Los diferentes rangos encontrados (8,8% y 93,7%) asociados a infecciones por parásitos intestinales (IPI) notificadas en la literatura revisada, varían entre regiones y son reportadas como el indicador más común utilizado para detectar la deficiencia de hierro predictor de anemia, desnutrición y retraso del crecimiento. Asimismo, se ha reportado la asociación del estado nutricional a una helmintiasis intestinal concomitante dentro de una deficiencia superpuesta de hierro como principal causa de anemia a nivel mundial56,57.

La alta infección observada de PI en escolares, indica una ausencia de inmunidad y un alto nivel continuo de exposición a agentes parasitarios en las comunidades estudiadas, agravado por la falta de agua potable, condiciones insalubres, condiciones socioeconómicas, además de las variaciones estacionales que afectan la salud e incrementan la posibilidad de PI de diferentes grupos etarios como o sustentan varias investigaciones13.

Los porcentajes de anemia encontrados en la presente revisión registran rangos desde 4,5% a 75,91%. En algunos países de África subsahariana se han reportado varios agentes parasitarios en la población pediátrica con prevalencia de anemia que supera el 60%50. En Kudat ciudad malaya estado de Sabah, un estudio sobre prevalencia de anemia en 261 escuelas de niños entre 8 y 10 años, identificó la presencia de helmintos con una asociación altamente significativa con anemia15.

En otra investigación realizada por Ahmed et al.43, en Nigeria se estableció asociación estadísticamente significativa entre la anquilostomiasis y la infección por Ascaris lumbricoides y la anemia, donde los niveles de ferritina sérica fueron más sensibles que la hemoglobina en la detección de anemia y se correlacionaron con la infección intestinal por helmintos.

En KwaZulu-Natal-Sudáfrica, Gwetu et al.51, reportó el impacto de la anemia y hierro en el estado del aprendizaje en niños de una comunidad desfavorecida, donde la anemia se asoció significativamente con puntuaciones cognitivas bajas.

Por otra parte, en Colombia en niños en edad escolar y publicado en el año 2020 la Amazonía fue la región con mayor prevalencia de helmintos, específicamente T. trichiura y A. lumbricoides con prevalencia de 18,4% y 11,3% respectivamente52.

Los hallazgos obtenidos en la revisión, el alto porcentaje de IP, síndrome anémico ferropénico, deficiencia de hábitos higiénicos y precarias condiciones de saneamiento ambiental, factores que pudieron haber influido en la alta asociación con helmintos cuyo mecanismo de acción está relacionado con hemorragia intestinal, malabsorción, deficiencia de nutrientes, obstrucción intestinal y destrucción de células y tejidos12,19-21, con trastornos inflamatorios crónicos por aumento en el nivel de la hepcidina, hormona reguladora del hierro lo que lleva a retención en enterocitos absortivos y generar toxicidad por sobrecarga a nivel tisular53,54.


# Conclusiones

Se encontró una alta prevalencia de anemias carenciales de tipo ferropénica y megaloblástico, con una asociación significativa entre un mayor porcentaje de infecciones por helmintos y el síndrome anémico en comparación con las infecciones por protozoos. Es necesario realizar pruebas complementarias para determinar la causa exacta de este síndrome y permitir una intervención temprana para minimizar el impacto en el desarrollo cognitivo. Existe una interacción sinérgica entre estos factores de riesgo, que son difíciles de modificar en el contexto actual, lo que crea una problemática compleja que requiere una mayor intervención de la salud pública y equipos interdisciplinarios de salud. Se destaca la importancia de realizar más estudios sobre la asociación entre el síndrome anémico y los parásitos intestinales, así como la implementación de medidas efectivas para reducir el impacto de las infecciones parasitarias y las anemias carenciales. Esta revisión sistemática respalda la necesidad de una participación multidisciplinaria de la comunidad científica.


#Agradecimientos

Los autores agradecen a la Institución Universitaria Visión de las Américas por permitir dedicar el tiempo para desarrollo del presente artículo.


# Referencias

  1. CDC: Centro para el Control y la Prevención de Enfermedades. Acerca de los parásitos [Internet]. 2019 [citado 2020 Nov 28]. Disponible en: https://www.cdc.gov/parasites/es/about.html
  2. Mahmud MA, Spigt M, Bezabih AM, Dinant GJ, Velasco RB. Associations between intestinal parasitic infections, anaemia, and diarrhoea among school aged children, and the impact of hand-washing and nail clipping. BMC Res Notes [Internet]. 2020;13(1):1. DOI: 10.1186/s13104-019-4871-2.
  3. Kesete Y, Tesfahiwet H, Fessehaye G, Kidane Y, Tekle Y, Yacob A, et al. Assessment of Prevalence and Risk Factors for Intestinal Parasitosis, Malnutrition, and Anemia among School Children in Ghindae Area, Eritrea. J Trop Med [Internet]. 2020;2020:4230260. DOI: 10.1155/2020/4230260.
  4. Birhanu M, Gedefaw L, Asres Y. Anemia among School-Age Children: Magnitude, Severity and Associated Factors in Pawe Town, Benishangul-Gumuz Region, Northwest Ethiopia. Ethiop J Health Sci [Internet]. 2018 May;28(3):259-266. DOI: 10.4314/ejhs.v28i3.3.
  5. Nicholls RS. Parasitismo intestinal y su relación con el saneamiento ambiental y las condiciones sociales en Latinoamérica y el Caribe. Biomédica [Internet]. 2016 Dic;36(4):496-497. DOI: 10.7705/biomedica.v36i4.3698.
  6. Red Mundial de Enfermedades Tropicales Desatendidas, Banco Interamericano de Desarrollo (BID), Organización Panamericana de la Salud (OPS). Un Llamado a la Acción: Hacer frente a los helmintos transmitidos por el contacto con el suelo en Latino América y el Caribe [Internet]. 2011. Disponible en: https://www.paho.org/es/documentos/llamado-accion-hacer-frente-helmintos-transmitidos-por-contacto-con-suelo-latino-0
  7. Zuta Arriola N, Rojas Salazar AO, Mori Paredes MA, Cajas Bravo V. Impacto de la educación sanitaria escolar, hacinamiento y parasitosis intestinal en niños preescolares. Comuni@cción [Internet]. 2019 Jun;10(1):47-56. DOI: 10.33595/2226-1478.10.1.329.
  8. Organización Panamericana de la Salud (OPS). Geohelmintiasis [Internet]. [citado 2020 Nov 28]. Disponible en: http://www.paho.org/es/temas/geohelmintiasis
  9. Bechir M, Schelling E, Hamit MA, Tanner M, Zinsstag J. Parasitic Infections, Anemia and Malnutrition Among Rural Settled and Mobile Pastoralist Mothers and Their Children in Chad. Ecohealth [Internet]. 2012;9(2):122-131. DOI: 10.1007/s10393-011-0727-5.
  10. Ngui R, Lim YAL, Kin LC, Chuen CS, Jaffar S. Association between Anaemia, Iron Deficiency Anaemia, Neglected Parasitic Infections and Socioeconomic Factors in Rural Children of West Malaysia. PLoS Negl Trop Dis [Internet]. 2012;6(3):e1550. DOI: 10.1371/journal.pntd.0001550.
  11. Organización Mundial de la Salud (OMS). Iron deficiency anemia: assessment, prevention, and control. A guide for programme managers [Internet]. 2001. Disponible en: https://www.who.int/publications/m/item/iron-children-6to23--archived-iron-deficiency-anaemia-assessment-prevention-and-control
  12. Solano L, Acuña I, Barón MA, Morón De Salim A, Sánchez A. Influencia de las parasitosis intestinales y otros antecedentes infecciosos sobre el estado nutricional antropométrico de niños en situación de pobreza. Parasitol latinoam [Internet]. 2008 Dic;63(1-2-3-4):12-19. DOI: 10.4067/S0717-77122008000100003.
  13. Organización Panamericana de la Salud (OPS). Agua y Saneamiento: en la búsqueda de nuevos paradigmas para las Américas [Internet]. 2012 [citado 2023 Abr 4]. Disponible en: https://iris.paho.org/bitstream/handle/10665.2/51544/9789275116692_spa.pdf?sequence=1
  14. Lemoine A, Tounian P. Childhood anemia and iron deficiency in sub-Saharan Africa - risk factors and prevention: A review. Arch Pediatr [Internet]. 2020 Nov;27(8):490-496. DOI: 10.1016/j.arcped.2020.08.004.
  15. Roslie R, Yusuff ASM, Tanveer Hossain Parash M. The Prevalence and Risk Factors of Iron Deficiency Anemia among Rural School children in Kudat, Sabah. Malays J Med Health Sci [Internet]. 2019;15(3):54-60. Disponible en: https://eprints.ums.edu.my/id/eprint/29981
  16. Osazuwa F, Ayo OM, Imade P. A significant association between intestinal helminth infection and anaemia burden in children in rural communities of Edo state, Nigeria. N Am J Med Sci [Internet]. 2011 Ene;3(1):30-34. DOI: 10.4297/najms.2011.330.
  17. Gwetu TP, Taylor M, Chhagan M, Kauchali S, Craib M. Health and educational achievement of school-aged children: The impact of anaemia and iron status on learning. Health SA [Internet]. 2019;24:1101. DOI: 10.4102/hsag.v24i0.1101.
  18. Gonzalez Quiroz DJ, Agudelo Lopez S del P, Arango CM, Ochoa Acosta JE, Bello Parias LD, Uribe Alzate L, et al. Prevalence of soil transmitted helminths in school-aged children, Colombia, 2012-2013. Plos Neglect Trop Dis [Internet]. 2020 Jul;14(7):e0007613. DOI: 10.1371/journal.pntd.0007613.
  19. Organización Panamericana de la Salud (OPS), Organización Mundial de la Salud (OMS). Geohelmintiasis: Más información [Internet]. 2011 [citado 2023 Abr 3]. Disponible en: https://www3.paho.org/hq/index.php?option=com_content&view=article&id=5747:2011-informacion-general-geohelmintiasis&Itemid=4138&lang=es#gsc.tab=0
  20. Ellwanger JH, Ziliotto M, Kulmann-Leal B, Bogo Chies JA. Iron deficiency and soil-transmitted helminth infection: classic and neglected connections. Parasitol Res [Internet]. 2022 Dec;121(12):3381-3392. DOI: 10.1007/s00436-022-07697-z.
  21. Demeke G, Mengistu G, Abebaw A, Toru M, Yigzaw M, Shiferaw A, et al. Effects of intestinal parasite infection on hematological profiles of pregnant women attending antenatal care at Debre Markos Referral Hospital, Northwest Ethiopia: Institution based prospective cohort study. PLoS One [Internet]. 2021 May 10;16(5):e0250990. DOI: 10.1371/journal.pone.0250990.
  22. Tine R, Faye B, Ndour C, Sylla K, Sow D, Ndiaye M, et al. Parasitic Infections among Children under Five Years in Senegal: Prevalence and Effect on Anaemia and Nutritional Status. Int Sch Res Notices [Internet]. 2013 [citado 2020 Dic 17];2013:e272701. DOI: 10.5402/2013/272701.
  23. Sagar P, Angmo S, Sandhir R, Rishi V, Yadav H, Singhal NK. Effect of hepcidin antagonists on anemia during inflammatory disorders. Pharmacol Ther [Internet]. 2021;226: 107877. DOI: 10.1016/j.pharmthera.2021.107877..
  24. Bechir M, Schelling E, Hamit MA, Tanner M, Zinsstag J. Parasitic Infections, Anemia and Malnutrition Among Rural Settled and Mobile Pastoralist Mothers and Their Children in Chad. EcoHealth [Internet]. 2012;9(2):122-131. DOI: 10.1007/s10393-011-0727-5.
  25. Ngui R, Lim YAL, Chong Kin L, Sek Chuen C, Jaffar S. Association between Anaemia, Iron Deficiency Anaemia, Neglected Parasitic Infections and Socioeconomic Factors in Rural Children of West Malaysia. de Silva N, editor. PLoS Negl Trop Dis [Internet]. 2012 Mar 6;6(3):e1550. DOI: 10.1371/journal.pntd.0001550.
  26. Ahmed A, Al-Mekhlafi HM, Al-Adhroey AH, Ithoi I, Abdulsalam AM, Surin J. The nutritional impacts of soil-transmitted helminths infections among Orang Asli schoolchildren in rural Malaysia. Parasit Vectors [Internet]. 2012 Jun 15;5(1):119. DOI: 10.1186/1756-3305-5-119.
  27. Al-Shehri H, Stanton MC, LaCourse JE, Atuhaire A, Arinaitwe M, Wamboko A, et al. An extensive burden of giardiasis associated with intestinal schistosomiasis and anaemia in school children on the shoreline of Lake Albert, Uganda. Trans R Soc Trop Med Hyg [Internet]. 2016 Oct 1;110(10):597-603. DOI: 10.1093/trstmh/trw072.
  28. Ihejirika OC, Nwaorgu OC, Ebirim CI, Nwokeji CM. Effects of intestinal parasitic infections on nutritional status of primary children in Imo State Nigeria. Pan Afr Med J [Internet]. 2019 May 16 [citado 2021 Ene 18];33:34. DOI: 10.11604/pamj.2019.33.34.17099.
  29. Ketema H, Biruksew Hordofa A, Mekonnen Z. Prevalence of Necator americanus infection and risk factors among school-age children in Mirab Abaya District, South Ethiopia. Asian Pac J Trop Dis [Internet]. 2015 May 1;5(5):363-368. DOI: 10.1016/S2222-1808(14)60798-2.
  30. Spinicci M, Macchioni F, Gabrielli S, Rojo D, Gamboa H, Villagrán AL, et al. Hymenolepis nana—An Emerging Intestinal Parasite Associated with Anemia in School Children from the Bolivian Chaco. Am J Trop Med Hyg [Internet]. 2018 Dic 5;99(6):1598-1601. DOI: 10.4269/ajtmh.18-0397.
  31. Marques RC, Bernardi JVE, Dorea CC, Dórea JG. Intestinal Parasites, Anemia and Nutritional Status in Young Children from Transitioning Western Amazon. Int J Environ Res Public Health [Internet]. 2020 Ene;17(2):577. DOI: 10.3390/ijerph17020577.
  32. Molla E, Mamo H. Soil-transmitted helminth infections, anemia and undernutrition among schoolchildren in Yirgacheffee, South Ethiopia. BMC Res Notes [Internet]. 2018 Ago 13;11(1):585. DOI: 10.1186/s13104-018-3679-9.
  33. Müller I, Yap P, Steinmann P, Damons BP, Schindler C, Seelig H, et al. Intestinal parasites, growth and physical fitness of schoolchildren in poor neighbourhoods of Port Elizabeth, South Africa: a cross-sectional survey. Parasit Vectors [Internet]. 2016 Sep 5;9(1):488. DOI: 10.1186/s13071-016-1761-5.
  34. Njaanake KH, Vennervald BJ, Simonsen PE, Madsen H, Mukoko DA, Kimani G, et al. Schistosoma haematobium and soil-transmitted Helminths in Tana Delta District of Kenya: infection and morbidity patterns in primary schoolchildren from two isolated villages. BMC Infect Dis [Internet]. 2016 Feb 3;16(1):57. DOI: 10.1186/s12879-016-1387-4.
  35. Oboth P, Gavamukulya Y, Barugahare BJ. Prevalence and clinical outcomes of Plasmodium falciparum and intestinal parasitic infections among children in Kiryandongo refugee camp, mid-Western Uganda: a cross sectional study. BMC Infect Dis [Internet]. 2019 Abr 1;19(1):295. DOI: 10.1186/s12879-019-3939-x.
  36. Oliveira D, Ferreira FS, Atouguia J, Fortes F, Guerra A, Centeno-Lima S. Infection by Intestinal Parasites, Stunting and Anemia in School-Aged Children from Southern Angola. PLoS One [Internet]. 2015 Sep 15;10(9):e0137327. DOI: 10.1371/journal.pone.0137327.
  37. Osei A, Houser R, Bulusu S, Joshi T, Hamer D. Nutritional Status of Primary Schoolchildren in Garhwali Himalayan Villages of India. Food Nutr Bull [Internet]. 2010 Jun 1;31(2):221-233. DOI: 10.1177/156482651003100205.
  38. Rajoo Y, Ambu S, Lian Lim YA, Rajoo K, Chang Tey S, Woon Lu C, et al. Neglected Intestinal Parasites, Malnutrition and Associated Key Factors: A Population Based Cross-Sectional Study among Indigenous Communities in Sarawak, Malaysia. PLoS One [Internet]. 2017 Ene 17;12(1):e0170174. DOI: 10.1371/journal.pone.0170174.
  39. Shrestha A, Schindler C, Odermatt P, Gerold J, Erismann S, Sharma S, et al. Intestinal parasite infections and associated risk factors among schoolchildren in Dolakha and Ramechhap districts, Nepal: a cross-sectional study. Parasit Vectors [Internet]. 2018 Sep 29;11(1):532. DOI: 10.1186/s13071-018-3105-0.
  40. Tariku EZ, Abebe GA, Melketsedik ZA, Gutema BT, Megersa ND, Sorrie MB, et al. Anemia and its associated factors among school-age children living in different climatic zones of Arba Minch Zuria District, Southern Ethiopia. BMC Hematol [Internet]. 2019 Abr 23;19(1):6. DOI: 10.1186/s12878-019-0137-4.
  41. Tun A, Myat SM, Gabrielli AF, Montresor A. Control of soil-transmitted helminthiasis in Myanmar: results of 7 years of deworming. Trop Med Int Health [Internet]. 2013;18(8):1017-1020. DOI: 10.1111/tmi.12130.
  42. Yimam Y, Degarege A, Erko B. Effect of anthelminthic treatment on helminth infection and related anaemia among school-age children in northwestern Ethiopia. BMC Infect Dis [Internet]. 2016 Oct 28;16(1):613. DOI: 10.1186/s12879-016-1956-6.
  43. Calheiros Zanin FH, da Silva CAM, Bonomo É, Alves Teixeira R, de Jesus Pereira CA, dos Santos KB, et al. Determinants of Iron Deficiency Anemia in a Cohort of Children Aged 6-71 Months Living in the Northeast of Minas Gerais, Brazil. PLoS One [Internet]. 2015 Oct 7;10(10):e0139555. DOI: 10.1371/journal.pone.0139555.
  44. Fetene Y, Hailu T, Yimer M, Alemu M. Determinants of Helminthic Infections and Anemia among Schoolchildren in Bahir Dar Zuria District, Northwest Ethiopia. J Parasitol Res [Internet]. 2021 Sep 29;2021:9913118. DOI: 10.1155/2021/9913118.
  45. Gujo AB, Kare AP. Prevalence of Intestinal Parasite Infection and its Association with Anemia among Children Aged 6 to 59 Months in Sidama National Regional State, Southern Ethiopia. Clin Med Insights Pediatr [Internet]. 2021 Ene;15:117955652110292. DOI: 10.1177/11795565211029259.
  46. Walden HDS, Lo MM, Maunsell FP, Traore KF, Reuss SM, Young A, et al. Anemia and intestinal parasites in farmers and family members and sheep in two agro-ecological zones in Senegal. One Health [Internet]. 2021 Dic 1;13:100260. DOI: 10.1016/j.onehlt.2021.100260.
  47. Alamneh YM, Akalu TY, Shiferaw AA, Atnaf A. Magnitude of anemia and associated factors among children aged 6-59 months at Debre Markos referral hospital, Northwest Ethiopia: a hospital-based cross-sectional study. Ital J Pediatr [Internet]. 2021 Ago 13;47(1):172. DOI: 10.1186/s13052-021-01123-3.
  48. Kebede D, Getaneh F, Endalamaw K, Belay T, Fenta A. Prevalence of anemia and its associated factors among under-five age children in Shanan gibe hospital, Southwest Ethiopia. BMC Pediatr [Internet]. 2021 Dic 3;21(1):542. DOI: 10.1186/s12887-021-03011-5.
  49. Cho FN, Ngala HN, Bongazi RT, Kinsam RS, Tata BT, Aji D, et al. Effects of Soil-Transmitted Helminths and Intestinal Protozoan Infections on Haemoglobin Levels among School-Aged Children in Belo and Bui, North West Cameroon: A Cross-Sectional Study. J Parasitol Res [Internet]. 2021 Feb 1;2021:e8873555. DOI: 10.1155/2021/8873555.
  50. Candela E, Goizueta C, Periago MV, Muñoz-Antoli C. Prevalence of intestinal parasites and molecular characterization of Giardia intestinalis, Blastocystis spp. and Entamoeba histolytica in the village of Fortín Mbororé (Puerto Iguazú, Misiones, Argentina). Parasit Vectors [Internet]. 2021 Oct 1;14(1):510. DOI: 10.1186/s13071-021-04968-z.
  51. Desalegn A, Mossie A, Gedefaw L. Nutritional Iron Deficiency Anemia: Magnitude and Its Predictors among School Age Children, Southwest Ethiopia: A Community Based Cross-Sectional Study. PLoS One [Internet]. 2014 Dic 1;9(12):e114059. DOI: 10.1371/journal.pone.0114059.
  52. Quihui-Cota L, Morales-Figueroa GG, Esparza-Romero J, Valencia ME, Astiazarán-García H, Méndez RO, et al. Trichuriasis and low-iron status in schoolchildren from Northwest Mexico. Eur J Clin Nutr [Internet]. 2010 Oct;64(10):1108-1115. DOI: 10.1038/ejcn.2010.146.
  53. Njunda AL, Fon SG, Assob JCN, Nsagha DS, Kwenti TDB, Kwenti TE. Coinfection with malaria and intestinal parasites, and its association with anaemia in children in Cameroon. Infect Dis Poverty [Internet]. 2015 Oct 6;4(1):43. DOI: 10.1186/s40249-015-0078-5.
  54. Osman KA, Zinsstag J, Tschopp R, Schelling E, Hattendorf J, Umer A, et al. Nutritional status and intestinal parasites among young children from pastoralist communities of the Ethiopian Somali region. Matern Child Nutr [Internet]. 2020;16(3):e12955. DOI: 10.1111/mcn.12955.
  55. Njua-Yafi C, Achidi EA, Anchang-Kimbi JK, Apinjoh TO, Mugri RN, Chi HF, et al. Malaria, helminths, co-infection and anaemia in a cohort of children from Mutengene, south western Cameroon. Malar J [Internet]. 2016 Feb 6;15(1):69. DOI: 10.1186/s12936-016-1111-2..
  56. Figuera L, Kalale H, Marchán E. Relación entre la helmintiasis intestinal y el estado nutricional-hematológico en niños de una escuela rural en el estado Sucre, Venezuela. Kasmera [Internet]. 2006;34(1):14-24. Disponible en: http://ve.scielo.org/scielo.php?script=sci_arttext&pid=S0075-52222006000100003&lng=es
  57. Díaz V, Funes P, Echagüe G, Sosa L, Ruíz I, Zenteno J, et al. Estado nutricional-hematológico y parasitosis intestinal de niños escolares de 5 a 12 años de cuatro localidades rurales de Paraguay. Mem Inst Investig Cienc Salud [Internet]. 2018;6(1):26-32. DOI: 10.18004/mem.iics/1812-9528/2018.016(01)26-032.