https://doi.org/10.22267/rtend.222302.205
PERFECCIONAMIENTO DE LA LABOR DEL DOCENTE DE ADMINISTRACIÓN A TRAVÉS DE NARRATIVAS ESTUDIANTILES
IMPROVING THE WORK OF THE ADMINISTRATION TEACHER THROUGH STUDENT NARRATIVES
APERFEIÇOANDO O TRABALHO DO PROFESSOR DE ADMINISTRAÇÃO ATRAVÉS DA NARRATIVA DO ESTUDANTE
Por: Cristian Hernández Gil1
1 Magister en Ciencias de la Educación, Ciencias Sociales y Humanidades, Universidad de la Amazonia. Docente Investigador, Catedrático de la Universidad de la Amazonia. ORCíD: 0000-0001-6512-2453. E-mail: cris.hernandez@udla.edu.co, Colombia.
Recibido: 10 de marzo de 2022 Aprobado: 17 de mayo de 2022
Resumen
La investigación realizada en el programa Administración de Empresas de la Universidad de la Amazonia, tuvo como objetivo analizar las perspectivas estudiantiles desde la construcción narrativa orientada a diagnosticar y proponer las competencias que perfeccionarían la labor del docente de administración. La investigación de corte cualitativa y paradigma sociocultural planteó la elaboración de textos que recrean la experiencia formativa de cien estudiantes y su validación a través de grupos focales. Los resultados le apuestan a la necesidad de formar en administración desde la experiencia real de empresarios más que en teorías marcadas por contextos diversos a los de la esfera económica regional, además de la formación en didáctica por parte de los docentes como una propuesta estudiantil para modificar los esquemas de clases magistrales, y, finalmente, la articulación curricular con la proyección social, con el fin de afianzar el componente práctico del ejercicio formativo, trasladando el aprendizaje más allá de métodos tradicionales de enseñanza en los salones de clase.
Palabras clave: aprendizaje; competencia; docencia universitaria; educación superior; enseñanza.
JEL: A22; I21; I23; P36; P46
Abstract
The research carried out in the Business Administration program of the University of the Amazonia had the objective of analyzing student perspectives from the narrative construction aimed at diagnosing and proposing the skills that would improve the work of the administration teacher. The qualitative research and sociocultural paradigm proposed the elaboration of texts that recreate the formative experience of one hundred students and their validation through focus groups. The results bet on the need to train in administration from the real experience of businessmen rather than in theories marked by contexts different from those of the regional economic sphere, in addition to training in didactics by teachers as a student proposal to modify the schemes of master classes, and, finally, the curricular articulation with the social projection, in order to strengthen the practical component of the training exercise, moving learning beyond traditional teaching methods in classrooms.
Keywords: learning; competition; teaching; university teaching; higher education.
JEL: A22; I21; I23; P36; P46
Resumo
A pesquisa realizada no curso de Administração de Empresas da Universidade da Amazonia teve como objetivo analisar as perspectivas dos alunos a partir da construção narrativa visando diagnosticar e propor as competências que melhorariam o trabalho do professor de administração. A pesquisa qualitativa e o paradigma sociocultural propuseram a elaboração de textos que recriem a experiência formativa de cem alunos e sua validação por meio de grupos focais. Os resultados apostam na necessidade de formação em administração a partir da experiência real de empresários e não em teorias marcadas por contextos diferentes daqueles da esfera econômica regional, além da formação em didática por professores como proposta do aluno para modificar os esquemas de mestrado. aulas e, por fim, a articulação curricular com a projeção social, de forma a fortalecer a componente prática do exercício formativo, deslocando a aprendizagem para além dos métodos tradicionais de ensino em sala de aula.
Palavras-chave: aprendendo; competição; docência universitária; educação superior; ensino.
JEL: A22; I21; I23; P36; P46
La acreditación de la calidad de la educación superior se justifica desde el desarrollo de la formación en las universidades colombianas, la cual viene reglamentada por el decreto 1330 de 2019. Allí se establecen las condiciones mínimas para que un programa pueda ejecutarse académica, administrativa e investigativamente. Según lo anterior, la calidad hace referencia al “conjunto de atributos articulados, interdependientes, dinámicos, construidos por la comunidad académica como referentes y que responden a las demandas sociales, culturales y ambientales” (Ministerio de Educación Nacional, 2019, p. 4).
Esta definición, se complementa con lo expuesto por Bogue & Saunders (1992), quienes aseguran que la calidad, en el contexto educativo superior, comprende aspectos emocionales de la persona que se forma con respecto a la educación que recibe. La calidad, se presume como un indicador subjetivo establecido por cada sujeto de acuerdo con los beneficios que toma en una relación dinamizada por el hecho educativo.
Por su parte, la formación en las instituciones de educación superior está focalizada por los tres ejes misionales de docencia, investigación y proyección social o desarrollo socioeconómico (Pérez y Serrano, 2012). El éxito de esta variable se mide a través del desempeño del nuevo profesional en el mundo productivo (Pérez y Llanes, 2020).
Partiendo de lo anterior, el programa de Administración de Empresas de la Universidad de la Amazonía, desarrolló hace cinco años, el proceso de solicitud de la acreditación de alta calidad ante el Ministerio de Educación Nacional (MEN) y el Consejo Nacional de acreditación (CNA), pero el resultado no fue el esperado. Para ese momento, fue rechazada la certificación por diversas condiciones, especialmente, la necesidad de pensar en la preparación a nivel de doctorado de sus docentes y en el desempeño estudiantil en el examen creado por el Instituto Colombiano para la Evaluación de la Educación – ICFES, Saber Pro (antiguo ECAES), el cual, en años recientes, se ubica por debajo del promedio nacional. Luego de ello, buscando una nueva oportunidad, se empezó bajo el liderazgo de las directivas y el cuerpo de profesores, un proceso de renovación curricular para apostarle al objetivo de acreditar al programa en temas de calidad según las nuevas normas de educación del país.
Alrededor de esta nueva iniciativa, se ha realizado un análisis del contexto de las nuevas condiciones de calidad del programa que da cuenta de la realidad formativa, investigativa, social y académica. En este, se determinó la percepción de los estudiantes sobre los procesos de enseñanza y aprendizaje. De dicho análisis, según Andrade et al. (2019) se corroboró el rechazo, de los educandos, hacia las metodologías implementadas por los profesores en el marco del desarrollo temático en los espacios académicos. Estos aseguran que prevalece una tendencia hacia el uso de clases magistrales que son poco significativas por la ausencia del componente práctico. Surge el cuestionamiento del verdadero papel que está ejerciendo el docente en la formación.
Frente a esto, en el Proyecto Educativo del Programa vigente, el docente es concebido desde lo que propone De Zubiría (2009), como “un mediador de la cultura” (p. 229), es decir, se ratifica las competencias de planeación, orden, priorización de los contenidos y objetivos de formación según la cognición y las variables sociales y afectivas de los educandos.
Actualmente el docente en la universidad, es calificado a través de un formulario con preguntas cerradas y usando una escala valorativa de uno a cinco. En estas variables evaluadas se designa aspectos relacionados con la asignatura o el dominio y conocimiento que el docente tiene frente a esta y su proceso de enseñanza; así mismo, se evalúa aspectos relacionados con la metodología o elementos didácticos utilizados para fomentar el aprendizaje en los estudiantes. Otros ítems valorados son: el cumplimiento en la entrega de actividades evaluadas, el proceso en sí de la comprobación de saberes y competencias y la relación con los estudiantes durante el periodo académico.
Partiendo de lo anterior, la presente investigación tiene como propósito analizar las diferentes perspectivas estudiantiles desde la construcción narrativa orientada a diagnosticar y proponer las competencias que perfeccionarían la labor del docente de administración. Esto a partir de 1) la identificación de falencias en la formación, 2) la construcción narrativa y 3) el establecimiento de apuestas pedagógicas de fortalecimiento de la labor del docente de administración.
Esta investigación se justifica desde dos enfoques de relevancia y/o congruencia. El estudio es pertinente porque, le apuesta a los propósitos institucionales en cuanto aumentar el número de programas académicos acreditados de alta calidad, esto aumenta las probabilidades que la universidad, como claustro de educación superior, también la logre, además, atiende a dar alternativas de solución a problemas orientados a la adquisición de competencias, el mejoramiento del desempeño en las pruebas nacionales y la vinculación de nuevas tendencias para enseñar administración a profesionales que se enfrentan a una dinámica económica regional, que según, la Cámara de Comercio de Florencia para el Caquetá (2019) se fundamentada en el agro y el comercio, con un sistema incipiente en materia industrial y de prestación de servicios.
A continuación, se identifican estudios relacionados con el papel del docente frente a la calidad educativa y la formación empresarial; Fabela (2009) en sus estudios sobre los roles de los actores del desarrollo educativo, encontró una dicotomía de la enseñanza, uno centrado en los estudiantes y el otro cuyo foco son los docentes; en este último, el autor se refiere a la poca capacidad del líder de la enseñanza para hacer participar de forma activa a los estudiantes. El desafío, en ese caso, es el de organizar las vivencias de aprendizaje para que los estudiantes se impliquen dentro del hecho educativo. Así, proceden dos nuevos principios, expuestos por Hernández (2006): la democracia en los contenidos y la libertad para aprender con un estilo marcado por la historia de vida y la personalidad del estudiante.
Fabela y García (2014), le apuestan a que el enfoque hacia el estudiante en la formación, solo se logra desde la implementación de procesos que desarrollan la calidad educativa. Los autores encontraron que una variable indispensable de esta condición es la sentida necesidad por vincular docentes con perfiles acordes a la naturaleza de los programas de educación superior y establecer programas permanentes de actualización del personal docente. Aunque la realidad es otra, y se visualiza dentro de los programas académicos expertos en la materia que asumen el papel de profesores, pero que carecen de formación didáctica, tanto específica como general (Moreno y Azcárate, 2003).
Parra et al. (2010), verificaron la carencia de competencias investigativas en docentes de universidades privadas que no favorecen el proceso de aprendizaje. Gantman (2013), asegura que la calidad de las escuelas de negocios está relacionada con la formación investigativa y la cualificación de la planta de docentes adscritos con formación tanto disciplinar como pedagógica. En cuanto a indicadores de calidad, el autor dentro de sus investigaciones, demostró que las mejores facultades de administración poseen un nivel alto de producción intelectual, además de formación doctoral en sus docentes y testimonios experienciales positivos de egresados como gerentes o empresarios. Así, el docente logrará mejorar los esquemas de la enseñanza, aboliendo modelos tradicionales y centrándose en enfoques contemporáneos donde el centro es el aprendizaje y los sujeto que se forma (Estévez et al., 2014).
Conejeros et al. (2013) han comprobado que la evaluación de las mejores experiencias de los estudiantes con sus docentes, son en aquellos casos en donde se ha promovido el desarrollo de destrezas para establecer sistemas de pensamiento complejos o críticos. Se establece una nueva oportunidad para centrar sus esfuerzos hacia el aprendizaje a través del uso de la creatividad (Hernández y Jaramillo, 2020), la flexibilidad en el uso de los recursos y lo más importante, cuando en la formación el profesor deja de orientar para asesorar el proceso. Lo anterior, asegura la calidad dentro del sistema educativo provista por la calidad evidenciada por los profesores (Barber y Mourshed, 2008).
El modelo basado en el aprendizaje involucra un doble esfuerzo por parte del docente. En primer lugar, presume la capacidad de preparación del proceso formativo a partir de una metodología que se adapte a las circunstancias de aprendizaje de sus estudiantes. En segundo lugar, requiere de una sistematización y documentación de la experiencia de enseñanza para articular las futuras prácticas con el campo disciplinar, validando esquemas que vayan quedan obsoletos a través del tiempo y generen aportes a la pedagogía misma de la ciencia, el arte o la técnica que se enseña (Bernate et al., 2020). Este último puede, inclusive, trascender a otros hemisferios posibles de desarrollo como la educación para la sostenibilidad (Riscanevo, 2016).
Santillán et al. (2011) reconocen que la calidad educativa va de la mano con la generación de la calidad humana. Esta relación directamente proporcional, guía el terreno de la formación hacia la proyección de la excelencia, es decir, la acreditación. Los autores citando a Lizárraga (1996), reconocen el papel del maestro como forjador de una historia consciente provista por espacios pequeños, compuestos de acciones, reflexiones, es decir, sujetos críticos. Lo anterior sin llegar a los extremos planteados por Foucault (1992) cuando hacía referencia a la lucha por el poder que se teje cuando los sujetos deciden aprender y otros presumen un discurso para enseñar.
La calidad educativa se asocia a un cambio drástico de los esquemas tradicionales a la reflexión pedagógica permanente, basada en el trabajo en equipo o equipos de enseñanza. Esto dentro de los claustros de educación superior se traduce en la adquisición de una cultura centrada en la revisión periódica y los ajustes al proceso del aprendizaje en los estudiantes (Gutiérrez et al., 2012).
Pero ¿Qué sucede con el aprendizaje? según Marín (2005) este se produce cuando el estudiante asume la capacidad de generar nuevos conocimientos, a través del análisis e interpretación de experiencias significativas visibles provocadas bajo la orientación del docente. Para el caso de la administración, la reflexión sobre su pedagogía debe centrar en darle las herramientas teóricas y tecnológicas suficientes de esta ciencia al estudiante para que procure el desarrollo de competencias desde el conocer y el hacer. Chanlat (1988) aseguraba que la enseñanza de la ciencia administrativa debía estar configurada en el debate y la discusión de la experiencia de los teóricos con relación a la disciplina. El autor toma vigencia en la actualidad, al declarar tanto al docente como el estudiante, el poder de superioridad para entender e interpretar esta. Así, la justificación de algún hecho administrativo girará en torno a la identificación clara de los problemas que surjan en las sociedades, que también son organizaciones y las alternativas que se planteen para mejorar sus procesos y alcance de sus objetivos. Esto va de la mano con la propuesta presentada por García y Malaver (2000) que se estructura en tres tópicos para afianzar una pedagogía centrada en el aprendizaje: 1) seguimiento a la formación profesional, 2) desarrollo de competencias en los estudiantes y 3) análisis del entorno como mediador de la formación. Todo lo anterior proyectado hacia “la renovación, social, económica y política de la sociedad” (p. 86).
La reflexión frente a las didácticas desarrolladas en la formación del saber administrativo debe estar acompañada de un nuevo enfoque en donde el recurso por excelencia para la enseñanza no sea la clase magistral. Osorio y Malavera (2018), conscientes de ello, proponen hacer uso del aprendizaje significativo, el desarrollo de la creatividad, y el establecimiento de lúdicas empresariales. Otros autores plantean diversas estrategias como los estudios de caso, los entrenamientos outdoor, las artes dramáticas en las aulas, para la enseñanza de la nueva administración y como apoyo a los contenidos programáticos de la disciplina (Mejía, 2007).
Otro elemento importante mencionado, para definir la calidad de los programas de administración es el énfasis de la acción investigativa. Pineda (2018) ha demostrado que algunas universidades ofrecen dentro de sus programas de negocios, un área de profundización en investigación idealista, que en la práctica no se refleja, y más, en las aptitudes científicas de los profesionales egresados. Para lograr un verdadero enfoque en investigación, las facultades de negocios se deben centrar en debates y análisis con respecto a cuestiones que trascienden las “problemáticas sociopolíticas, culturales y cognitivas involucradas de la formación de los futuros profesionales” (p. 291), tales como ¿Qué clase de ciudadanos se quieren formar? o ¿Qué clase de profesionales necesita un país como Colombia? (González y Malagónlez, 2015, p. 292).
Calderón (2005) explica que, dentro del eje misional de la docencia en las universidades, ya sean públicas o privadas, se ve como hay profesores muy buenos en su área del conocimiento, pero con la poca capacidad de transmitir sus conocimientos, generando el no aprovechamiento de ambientes propicios que permiten el aprendizaje. Así como lo plantea Zuleta (1985) la educación debe hacer un esfuerzo inmenso para que los estudiantes aprendan a pensar por sí solos y expongan sus propias conclusiones. El respeto al maestro procede cuando la intimidación se acaba.
Además del enfoque pedagógico que debe tener el docente para desarrollar la formación, se requiere una orientación clave hacia la educación empresarial, vista desde la concepción de los principios de la competitividad, el emprendimiento y la iniciativa (Álvarez y Rodríguez, 2015; Ortiz et al., 2008).
Cabrales y Díaz (2015) hacen un llamado a la importancia de la identidad del docente, la cual se ha venido cuestionando en los últimos años como producto de las exigencias que imponen las universidades en materia de cualificación permanente, generando en ellos la vinculación a modelos de medición competitivos frente a su capacidad para orientar la enseñanza, investigar y gestionar la proyección social. Esto sucede debido a las cargas a los que son sometidos, de tipo administrativas, que van en contra de su naturaleza hacia el fomento del aprendizaje. Arroyo y Zelodón (2014), plantean como ha cambiado el papel del docente, de ser un facilitador del aprendizaje a ser un inspirador e innovador del fenómeno educativo. Los mejores docentes, para los autores, son aquellos que motivan a sus estudiantes con experiencias que se salen de contexto, además están en constante evolución de su práctica pedagógica, realizando ajustes permanentemente. Esto es lo que se denomina una “experiencia académica innovadora” visible en asignaturas del área de mercados fundamenta en metodologías desde el constructivismo que promueve aprendizajes significativos (Díaz y Hernández, 2010, p. 20).
Zambrano et al. (2017) dentro de su estudio de análisis de la responsabilidad social de un programa acreditado de alta calidad, recomendaron a nivel de docencia, focalizar la misión del programa hacia la formación de líderes para la sostenibilidad. La docencia se debe vincular a la investigación para construir escenarios de nuevo conocimiento, donde den a conocer a las comunidades la mejor forma de administrar y sostener los recursos frente a la acción humana.
El presente documento se estructura de la siguiente manera, en la parte que le procede a la introducción se encuentra los referentes teóricos y el marco metodológico que regula el camino para la consecución de los resultados, los cuales se presentarán seguidamente a través del análisis de diversas categorías o códigos para luego finalizar con la discusión y las conclusiones de la investigación a la luz de las apuestas pedagógicas propuestas para una adecuación en las metodologías de enseñanza de la ciencia administrativa.
La presente investigación se desarrolla sobre el paradigma socio-crítico, cuyo diseño es narrativo. El paradigma parte de la concepción binaria que relaciona los aspectos teóricos con los prácticos; su verdadero valor se concentra en darle un nuevo enfoque critico al positivismo, planteando la necesidad de una racionalidad independiente que está inmersa en valores, juicios e intereses de la sociedad, buscando su transformación a partir de la subjetividad interna del individuo (Alvarado y García, 2008). El principal argumento que evidencia la necesidad de este análisis, fue la sensación de comodidad que sienten los estudiantes cuando están evaluando a sus docentes sin que estos estén presentes o conozcan las percepciones sobre su labor. Así mismo, los investigadores, guiados por Creswell & Creswell (2018) proponen un diseño narrativo que involucra el entendimiento de los relatos de los sujetos participantes, sus sentimientos, emociones, interacciones y pensamientos generados dentro de una actividad, en este caso, la formación recibida en el programa. La narrativa se cuenta a través de historias de cada sujeto, el cual se ubica desde una perspectiva del tiempo para dar a conocer el evento que estimula su desarrollo cognitivo o emocional (Czarniawska, 2004).
Para Alvarado y García (2008) el paradigma socio-crítico aplicado a las relaciones del contexto educativo permite la adopción de una “visión global y dialéctica” (p. 190) de la realidad de los procesos de aprendizaje y enseñanza, “la aceptación compartida de una visión democrática del conocimiento” (p. 190) y finalmente una exaltación a la “visión particular de la teoría del conocimiento y de sus relaciones con la realidad y con la práctica” (p. 191).
Se tomó como base a los estudiantes de los últimos tres semestres del programa académico Administración de Empresas que tenían matricula vigente durante el periodo 2020- I. El principal argumento para considerar este grupo como la población de estudio fue porque dichos estudiantes ya han cursado y aprobado más del 70% de los créditos de la carrera y han conocido, al menos, el 50% de los docentes del programa que orientan su formación en administración. Luego de un muestreo de tipo no probabilístico a juicio del investigador, se definieron algunos criterios de selección para conformar la unidad de análisis y de trabajo. Estos fueron: 1) tener matricula vigente como se mencionó, 2) disposición de tiempo y voluntad para participar en el estudio, y 3) ser un líder activo dentro de su grupo. Al final de la realización del filtro natural se obtuvo un total de cien estudiantes participantes.
El desarrollo investigativo comprendió tres etapas, las cuales se describen a continuación: en la primera o denominada Desarrollo narrativo, se les explicó a los estudiantes los propósitos del estudio y las actividades que debían realizar; de esta forma se les pidió que construyeran un texto en donde se identificará su experiencia en cuanto a la formación recibida hasta ese momento por parte de los docentes del programa. El relato no tenía ningún requerimiento técnico de forma o fondo. Se buscaba identificar desde la misma perspectiva de los estudiantes las categorías de análisis.
En la segunda o llamada Reconstrucción narrativa, los investigadores hicieron lectura comprensiva y critica de los relatos de los estudiantes y diseñaron una sola narrativa que articulará lo manifestado por todos los estudiantes. Aquí se encontraron tres categorías de análisis: 1) experiencia en empresarismo, 2) formación en didáctica y 3) articulación curricular con la proyección social. En la Tabla 1 se especifican cada una de ellas. Cabe recalcar que el análisis desarrollado se hizo en función del sentir de los estudiantes a través de las narrativas, sin hacer discriminaciones o comparaciones de tipo demográficas.
Tabla 1
Categorías de análisis del estudio
Códigos o categorías |
Definición |
Subcódigos establecidos |
Informantes claves |
Experiencia en empresarismo |
Cualidades que exige el estudiante al docente en su rol de empresario o gerente, compartiendo la experiencia de sus triunfos y fracasos corporativos.
|
Discursos teóricos y no empresariales
Investigación en exceso
Electivas sin orientación en emprendimiento
|
Estudiantes que construyeron su propia narrativa |
Formación en didáctica |
Estrategias usadas por los maestros para fomentar y facilitar el aprendizaje, saliéndose de la zona de confort creada por la clase magistral.
|
Estrategias didácticas tradicionales
Poder y dominio de la enseñanza
|
Estudiantes que construyeron su propia narrativa |
Articulación curricular con la proyección social. |
Conexión que realiza el docente con respecto a la asignatura que orienta y el ejercicio de esta en el medio externo. |
Nuevos aires para la práctica de los aprendizajes.
Múltiples empresas fantasmas |
Estudiantes que construyeron su propia narrativa |
Fuente: elaboración propia.
De acuerdo a lo anterior, el establecimiento de las categorías desde el sistema inductivo es parte del enfoque utilizado en este estudio, es decir, el cualitativo (Hernández y Mendoza, 2018). La identificación de las categorías y su clasificación tuvo lugar a partir de los aspectos en comunes mencionados por los estudiantes en los relatos.
En la tercera o Validación de las categorías de análisis, los investigadores desarrollaron grupos focales con el fin de contrastar las evidencias de la narrativa generada en la anterior fase y la profundización de algunos eventos registrados por los estudiantes.
Finalmente, se establecieron un conjunto de familias de códigos, categorías, citas, y relaciones entre estos, con el fin de identificar redes semánticas que apoyarán el análisis narrativo (estas fueron diseñadas en el software Atlas. Ti). El procedimiento fue realizado durante todo el estudio y no exclusivamente al momento de comprender los relatos de los estudiantes (Simons, 2010). El análisis narrativo se fundamentó en la formulación y generación de categorías de análisis que surgen de la asociación de los datos provenientes de los relatos y la “subjetividad disciplinada” (p. 143) de los investigadores (Bolívar, 1999).
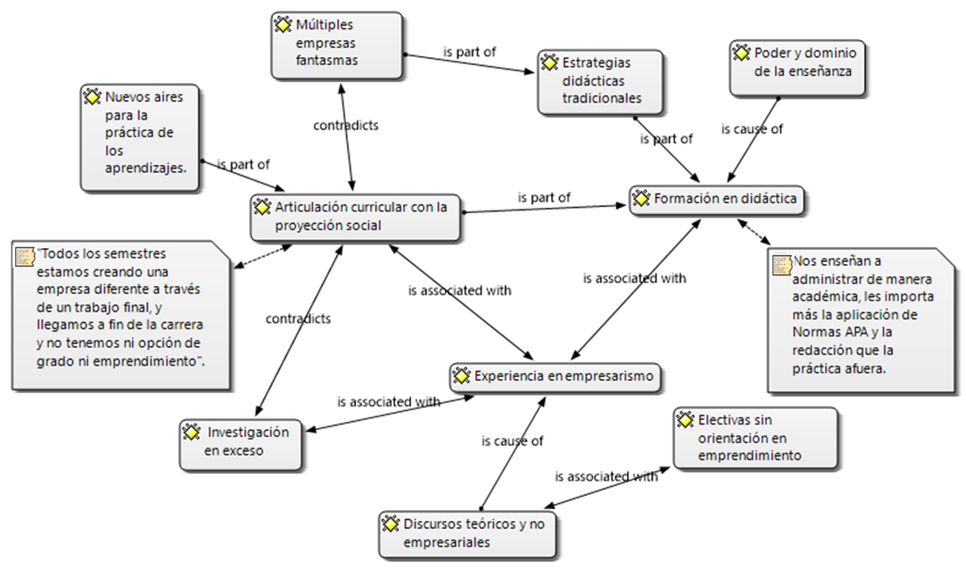
Cada relato entregado por los estudiantes hizo parte de la unidad hermenéutica, la cual fue organizada primero a través de citas, con las cuales se desarrolló una narrativa en particular, y de ella, se establecieron los códigos que se estudiarán, a continuación, con las relaciones evidentes entre estos y los subcódigos que dan como producto la red semántica construida (Figura 1).
Experiencia en empresarismo
La primera categoría identificada fue la relacionada con la capacidad del docente para incluir dentro de la formación su experiencia profesional como empresario o gerente. Frente a este punto se consideraron tres subcódigos: la crítica hacia el exceso en el componente investigativo y no empresarial, los discursos con un enfoque teórico predominante, y el establecimiento y orientación de cursos en la línea de profundización de emprendimiento sin un énfasis propio a su naturaleza.
Los estudiantes, en su mayoría, sienten que la formación se ha salido de contexto en el ámbito que realmente lo merece, es decir, el empresarial. Argumentan que siente que están aprendiendo a administrar desde lo académico y no desde una orientación propia de la realidad de los mercados. Adicional, afirman que la labor del docente se ha concentrado en realizar actividades centradas en la comprobación de la memoria de los contenidos temáticos, y no en la creación de espacios donde se planteen situaciones de la vida real que les ayude a conectar los referentes o escuelas del pensamiento administrativo con los retos que deberán afrontar cuando sean profesionales.
Figura 1
Red semántica de los códigos

Fuente: elaboración propia con el apoyo de Atlas.Ti versión 7.0 Año 2021.
Dentro de la narrativa construida, se define un apartado que reúne el sentir de los estudiantes frente a esta categoría:
Increíble como ellos se manifiestan, aunque no tienen al docente al frente, se siente la sutileza de sus palabras. Afirman que no todo está bien. Por ejemplo, exigen docentes empresarios, con historias y casos de éxito y de fracaso. Quieren héroes empresariales que los motiven a apasionarse por la administración. Uno de ellos explica: yo recuerdo al profesor CLL que en primer semestre nos aseguró que, terminando ese ciclo, estaríamos enamorados de la administración y el cucho lo cumplió, así los queremos a todos, que nos demuestren que algún día también seremos ejemplos a seguir en el mundo de los negocios. (Comunicación personal, 2021)
Otro apartado de la narrativa construida revive ese sentimiento de impotencia en cuanto a la poca flexibilidad de manejar las clases magistrales en donde la magia de la experiencia sea incluida:
Los estudiantes con un lenguaje pintoresco recrean las clases vistas desde la barrera, caracterizan a sus docentes como psicólogos del ejercicio administrativo y poco defienden su creatividad para darse a entender. Una de las más caricaturescas expresiones fue: La profe es todo bien, aunque malgeniada, pero nos aburre sus clases en donde la lección se centra en sus problemas personales y sus relaciones familiares. En vez de ello quisiéramos escuchar sus hazañas como jefe o dueña de una empresa, sentir como si fuera propia, sus experiencias, su caminar y las dificultades dentro del proceso vivencial y profesional. (Comunicación personal, 2021)
Frente al tema de las asignaturas o electivas de profundización en emprendimiento se estableció una cita dentro de la narrativa:
Llegan a la mitad de la carrera habidos de aprender a hacer y el encuentro es, con espacios de electivas en emprendimiento en donde la teoría sigue reinando. Así quedó manifestado por uno de ellos: Yo tengo mi negocio y quiero llevarlo a nuevos niveles y llego a este tipo de clases y veo profesores que saben hacer planes de negocios, conocen del tema, pero que dudan de su aplicación en la realidad. Ni siquiera tiene moral para hablar del tema, ni siquiera han tenido al menos una papelería o fotocopiadora para demostrar que han sido emprendedores, y el que lo era, casi nunca iba a clases. (Comunicación personal, 2021)
Formación en didáctica
Esta categoría se define a partir de la ausencia de recursos o estrategias didácticas contemporáneas para facilitar el aprendizaje de los estudiantes. Aquí los factores involucrados son los excesos de poder de quien desarrolla la formación y la continuidad de esquemas tradicionalistas para enseñar.
La formación es vista como un juego de luchas por el poder. El docente con el dominio que tiene sobre el saber disciplinar y los esquemas evaluativos y los estudiantes con su oportunidad de evaluar su desempeño partiendo de su actitud frente a estos. El miedo, la indiferencia, inclusive el machismo, se perciben dentro de esta categoría.
Los estudiantes mostraron desmotivación al referirse al desarrollo de las clases. Algunos afirmaban con expresiones como “la ley del miedo” o “la ley del que tiene la nota en su poder”, la atmósfera que se creaba en torno al aprendizaje. Evidenciaban ese sentimiento liberador de expresar, sin ser descubiertos, que no todo está bien, y que para lograr los objetivos del programa se debía valorar sus voces, sus expresiones, inclusive sus propuestas.
Las manifestaciones estudiantiles expuestas, hacen una crítica hacia la zona de confort de la labor docente en el aula de clases. Estos desean salir de las cuatro paredes que día a día los reciben para educarse. Anhelan, experiencias basadas en la realidad de sus maestros o de terceros con empresas y con nuevas perspectivas diferentes a las teóricas. Un apartado de la narrativa creada por los investigadores sintetiza esta categoría:
La didáctica al parecer es una debilidad fuerte. ¿Realmente estamos preparados para enseñar administración? ¿Dónde están los simuladores en la vida real que aproximan el conocimiento de los mercados a los estudiantes? ¿Vale la pena seguir insistiendo en los exámenes que dan garantía de un aprendizaje desde la memoria? Parece que nos están llamando fósiles pedagógicos, que ya no tenemos alma, que nos hemos enclaustrado en nuestra zona de confort en donde nadie será capaz de sacarnos. Aquí la responsabilidad, no es solo nuestra, es compartida. Se necesita un grito de independencia académica y ellos lo están haciendo a través de esta indagación y a la vez construcción colectiva. (Comunicación personal, 2021)
Articulación curricular con la proyección social
Los nuevos ejes estratégicos que exige esta categoría están orientados a un énfasis articulado entre la docencia y la proyección o extensión social. Los estudiantes exigen nuevas oportunidades de involucrarse con el medio antes de salir al mundo laboral. La inmersión estará acompañada de un proceso de enseñanza que conecte lo teórico, con lo evaluativo y la medición de competencias desde el hacer. Frente a este tema, que va muy ligado de manera directa, con las demás categorías, se define el siguiente apartado de la narrativa:
Ellos quieren volar. Los estudiantes manifiestan su interés de vincularse desde la actualidad al mundo empresarial. Para construir su propia imagen y darse la oportunidad de practicar lo aprendido. Se han cansado de estar todos los semestres creando ideas de negocios fantasmas para satisfacer las necesidades de las asignaturas de mercados o gerencia. Quieren en cambio, trabajar como voluntarios, asistir a espacios externos a los salones donde se promueva la conciencia social y ambiental. Aseguran que todos los docentes deberían seguir el ejemplo de aquellos que los han retado a realizar actividades que se salen de contexto, como capacitar en plena vía pública a comerciantes, o apoyar la causa de los animales de la calle o alguna familia en condiciones de vida precaria. Les gusta eso, darse a conocer. Así lo explicaba YHJ: sabemos que en ninguna empresa nos van a otorgar la gerencia, pero por lo menos sabemos, desde la experiencia de otros, a lo que nos vamos a enfrentar y no esperar hasta el último semestre para tener una práctica con el mundo empresarial. (Comunicación personal, 2021)
La discusión de los resultados anteriores se define a la luz de propuestas o aperturas pedagógicas. Se insiste en la necesidad de mostrar las fallas del proceso, para luego involucrar nuevos escenarios, donde se perfeccione la labor del docente y se cumplan con lo expuesto en los fines del programa, permitiendo que los estudiantes (futuros profesionales) adquieran las competencias suficientes y se logre, los objetivos de reconocimiento de la calidad educativa. A continuación, se presenta cada una de ellas, desde las conclusiones expuestas por los estudiantes a través de los grupos focales.
Una primera apertura se centra en la necesidad de perfilar modelos y ejemplos a seguir dentro del rol docente. Con nombres propios, los estudiantes hicieron referencia a docentes que hacen muy bien su trabajo, pues generan como tal el proceso de aprendizaje: “con ellos uno aprende, se divierte y los recuerda”. Las clases no deben ser espacios tediosos de conversiones unidireccionales. La proximidad a generar el debate es crucial para integrar a los estudiantes en el proceso y convertirlos en el foco principal de la formación (Fabela y García, 2014). Un docente inolvidable es aquel que trasciende las barreras del miedo a hablar, o a expresarse, le concede energía a la voz de la persona que forma para que este exprese lo que piensa y argumente su postura.
La segunda apertura considerada, la identificación de las áreas que marcan la formación del estudiante. Las asignaturas que tuvieron mayor concepto positivo en las opiniones, fueron las relacionadas con gerencia, talento humano y mercadeo:
Ese profesor sabe que lo está diciendo, me gusta porque nos mantiene inmersos en su materia desde que inicia hasta que acaba. Pareciera que hiciera cursos de dramaturgia, su tono de voz, sus gestos, su postura lo lleva a uno a vivir su pasado en relación con su experiencia como profesional. (Comunicación personal, 2021)
Esto va de la mano con lo expuesto por Arroyo y Zelodón (2014), quienes aseguran que los docentes deben ser pilares de innovación, inspiración y mediación.
Una tercera apertura es la oportunidad de desarrollar laboratorios de co-creación. El programa y su desarrollo no solamente son responsabilidad de la docencia y sus directivas, el compromiso del estudiante también debe estar presente (Gutiérrez et al., 2012). Es necesario que se cuente con la opinión de los que reciben la formación pues, ellos al finalizar el periodo de preparación profesional son los que presentan las pruebas que miden su nivel de competitividad en habilidades genéricas y específicas:
el profesor nos hace parciales tipo ICFES todo el tiempo y la justificación que nos da es porque al finalizar la carrera nos van a evaluar de esa manera. Yo sé que eso importante para el programa y la universidad, pero es necesario que se unifiquen los criterios de evaluación para que desde el primer semestre nos familiaricemos con este tipo de pruebas y no, casi al final del pregrado. (Comunicación personal, 2021)
Finalmente, como cuarta apertura se expone una mayor participación del pragmatismo y la práctica en el currículo. Los estudiantes están completamente de acuerdo en recibir una formación en “el saber” y en “el ser”, pero, se hace necesario, darle la importancia que merece a “el hacer” (Ortiz et al., 2008). Las actividades con el sector productivo deben ser permanentes en la formación. Desde el primer semestre los estudiantes merecen tener un contacto directo con el mercado y poner en juego su aprendizaje a través de retos o problemáticas a resolver para que existan una integralidad entre el hecho educativo, es decir, corroborar lo teórico desde la realidad experiencial que se vive en la zona de influencia del estudiante:
La teoría no es suficiente, vale la pena comprobar si todavía es vigente dentro de la gestión de las empresas regionales. El programa no puede esperar hasta que el estudiante este en un nivel avanzado para medir su desempeño como futuro profesional. La clave del proceso está en ir cultivando la semilla de la acción y la comprobación. (Comunicación personal, 2021)
Luego de haber dado respuesta a cada uno de los objetivos de esta investigación a través de la exposición de los resultados, este apartado se organiza teniendo presente dos perspectivas, una de ellas, centrada en la docencia que se encarga de formar en administración, la cual, requiere focalizar sus esfuerzos por promover en sus estudiantes competencias y capacidades hacia el hacer (practicar el fenómeno administrativo), el conocer (cazadores de tendencias e investigación) y el ser (forjar lideres con sentido hacia lo humano y lo sostenible); y la otra, afianza el papel del docente del área administrativa, quien necesita salirse de su rol de orientador y asumir nuevas figuras de asesor y consultor con el fin de que el estudiante dentro de la formación se visualice desde el emprendimiento (creación de su propia empresa) o la gerencia (liderazgo de la gestión de negocios establecidos).
Se identificaron las principales debilidades de los docentes, en cuanto al desarrollo de la formación, vinculadas a su experiencia profesional significativa en manejo o creación de empresas. Los participantes del estudio no han visto relevante, dentro del desarrollo de la clase, la conexión que el docente hace de su experiencia pasada con la naturaleza del área de formación. Destacan en algunos casos, profesores con excelentes bases en investigación, pero no suficientes para los estudiantes, quienes también quieren conocer el storytelling profesional de cada sujeto que lidera la enseñanza. Lo anterior va en coherencia con lo expuesto por Álvarez y Rodríguez (2015) y Ortiz et al. (2008).
Se construyó la narrativa a partir de los relatos de los estudiantes, dentro de esta se verificaron aspectos relacionados con el constructivismo. Los estudiantes, así como lo explican Hernández y Jaramillo (2020) y Osorio y Malavera (2018) exigen el componente “saber hacer” sobre todos los demás (conocer y ser). Para ellos, es primordial el contacto directo con las empresas y las comunidades a las que pueden apoyar desde sus aprendizajes en educación empresarial. En este caso, se hace relevante, afirmar que, como lo menciona Estévez et al. (2014) el centro de la formación es el sujeto que aprende.
Se establecieron las apuestas pedagógicas propuestas por los investigadores desde el análisis narrativo para fortalecer la docencia en el programa: i) el aumento en el número de prácticas de campo permitirá que los estudiantes validen propiamente sus competencias, ii) la docencia vista como un proceso mentor de construcción de nuevas formas de hacer empresa e inspirar oportunidades de desarrollo, iii) la importancia del ser dentro de la formación, salirse de las zonas de poder explicadas por Foucault (1992).
El papel del docente, a partir de los resultados, se construye y se consolida en una realidad imperante que debe ser considerada y atendida desde las falencias en la formación didáctica planteadas por Moreno y Azcárate (2003) y Fabela y García (2014) que no permiten la posibilidad de sistematización de experiencias que le aporten al proceso pedagógico que tanto espera Bernate et al. (2020) y que puede servir para perfeccionar la enseñanza de la administración, hasta el punto de generar ese nivel de trascendencia confirmado por Riscanevo (2016), hacia una educación para la sostenibilidad, principal enfoque diferenciador del direccionamiento estratégico formativo del programa académico objeto de estudio, justificado en la ubicación geográfica del claustro universitario, es decir, la región amazónica colombiana. El reto del docente formador recae sobre los aportes de Arroyo y Zelodón (2014) y su capacidad de inspirar y de Zambrano et al. (2017) frente a su responsabilidad social de formar lideres éticos.
Se enfatiza en los resultados que, para atender a las principales futuras líneas de acción, se propone una articulación de todos los ejes misionales de la educación superior, fortaleciendo la conexión con el sector productivo y con la investigación para promover en los estudiantes el desarrollo de la producción intelectual y desde la docencia crear espacios que fomenten la creatividad, la inventiva y la innovación (Hernández y Jaramillo, 2020).
La lectura de este documento dependerá de las características propias del objeto de estudio. Sus resultados tendrán vigencia comparando los marcos metodológicos y los análisis producto del trabajo de campo para programas académicos con un ciclo de vida dentro de la etapa de madurez y que correspondan a universidades del sector público, pues las privadas, el ejercicio de la docencia es a otro precio, la competitividad en el perfil académico e investigativo con indicador de permanencia institucional (Parra et al., 2010). La educación y la formación superior son procesos que deben perfeccionarse continuamente, escuchando las voces de todos los grupos de interés más allá de la aplicación de encuestas con escalas cerradas. La voz al liberarse, también permite la construcción de profesionales críticos y reflexivos de su realidad.
(1) Alvarado, L. y García, M. (2008). Características más relevantes del paradigma socio-crítico: su aplicación en investigaciones de educación ambiental y de enseñanza de las ciencias realizadas en el Doctorado de Educación del Instituto Pedagógico de Caracas. Sapiens, revista universitaria de investigación, 9(2), 187-202.
(2) Álvarez, E. y Rodríguez, A. (2015). Inspirando el cambio en educación. Ecosistemas de formación para aprender a emprender. Estudios Pedagógicos, 41(Especial), 9-29.
(3) Andrade, A. M. C., Pardo, R. Y. Y., Peña, T. P., Marlés, B. C., Correa, C. L. y Hermosa, G. D. (2019). La formación en administración de empresas, Análisis de Contexto. Programa de Administración de Empresas. Documento en construcción. Universidad de la Amazonia.
(4) Arroyo, G. L. y Zelodón, R. M. (2014). Motivación y comunicación en el aula universitaria: Experiencias docentes innovadoras en el área de mercadeo dentro de la Administración de Negocios. Tec Empresarial, 8(3), 19–28.
(5) Barber, M. y Mourshed, M. (2008). Informe McKinsey: Cómo hicieron los sistemas educativos con mejor desempeño del mundo para alcanzar sus objetivos. Santiago de Chile: Programa de Promoción de la Reforma Educativa en América Latina y el Caribe, PRE AL, McKinsey & Company.
(6) Bernate, J. A., García, C. M. F., Fonseca, F. I. P. y Ramírez, R. N. E. (2020). Prácticas de enseñanzas y evaluación en una facultad de educación colombiana. Revista Investigación, desarrollo e innovación, 10(2), 337-347. https://doi.org/10.19053/20278306.v10.n2.2020.10721
(7) Bogue, E. & Saunders, R. (1992). The evidence for quality. San Francisco: Jossey – Bass.
(8) Bolívar, A. (1999). Ciclo de vida profesional del profesorado de Secundaria. Desarrollo personal y formación. Bilbao: Mensajero.
(9) Cabrales, O. y Díaz, V. (2015). El trabajo docente universitario ante los nuevos modelos de gestión. Dimensión Empresarial, 13(2), 219-232. http://dx.doi.org/10.15665/rde.v13i2.538
(10) Calderón, H. G. (2005). Aprender a investigar investigando: errores más frecuentes en el proceso investigativo y como evitarlos. Una aplicación en las Ciencias de la Administración (1ra ed.). Universidad Nacional de Colombia. https://repositorio.unal.edu.co/handle/unal/7110?show=full
(11) Cámara de Comercio de Florencia para el Caquetá. (2019). Situación Económica de Caquetá 2018. Repositorio Institucional. https://www.ccflorencia.org.co/transparencia-y-acceso-a-la-informacion/
(12) Chanlat, A. (1988). Las ciencias de la vida y la gestión administrativa. Cuadernos de administración, Revista Facultad de Ciencias de la Administración, 10(14), 26-34.
(13 Conejeros, S. M. L., Gómez A. M. P. y Donoso, O. E. (2013). Perfil docente para alumnos/as con altas capacidades. magis, Revista Internacional de Investigación en Educación, 5(11), 393-411.
(14 Creswell, J. W. & Creswell, J. D. (2018). Research design: qualitative, quantitative, and mixed methods approaches (5ta ed.). Los Angeles: SAGE.
(15) Czarniawska, B. (2004). Narratives in social science research. Thousand Oaks, SAGE Publications.
(16) Decreto 1330 de 2019. (2019, 25 de julio). Ministerio de Educación Nacional. https://www.mineducacion.gov.co/1759/w3-article-387348.html?_noredirect=1
(17) De Zubiría, J. (2009). Los modelos pedagógicos: hacia una pedagogía dialogante. Bogotá: Editorial Magisterio.
(18) Díaz, F. y Hernández, G. (2010). Estrategias docentes para un aprendizaje significativo. Una interpretación constructivista (3ra ed.). México: Mc Graw Hill.
(19) Estévez, E. H., Valdés, A. A., Arreola, C. G. y Zavala, M. G. (2014). Creencias sobre enseñanza y aprendizaje en docentes universitarios. Magis, Revista Internacional de Investigación en Educación, 6(13), 49-64.
(20) Fabela, C. M. A. y García, T. A. H. (2014). Gestión de la calidad educativa en educación superior del sector privado. magis. Revista Internacional de Investigación en Educación, 6(13), 65-82.
(21) Fabela, C. M. A. (2009). Estudiantes universitarios frente al cambio educativo: seis maneras de ver el panorama. magis, Revista Internacional de Investigación en Educación, 1(2), 341-356.
(22) Foucault, M. (1992). Microfísica del poder. Madrid, España: La Piqueta.
(23) Gantman, E. R. (2013). Escuelas de negocios latinoamericanas. Un análisis empírico. Contaduría y Administración, 58(3), 279-298.
(24) García, A. y Malaver, F. (2000). Una propuesta de pedagogía para un departamento de administración. Cuadernos de administración, 22, 83-104.
(25) González, H. S. y Malagónlez, R. (2015). Elementos para pensar la formación pedagógica y didáctica de los profesores en la universidad. Colombian Applied Linguistics Journal, 17(2), 290-301. http://dx.doi.org/10.14483/udistrital.jour.calj.2015.2.a08
(26) Gutiérrez, H. J. A., Guadalupe, C. M. A., Santamaría, D., Cifuentes, G., Ramírez, M. I., Schnarch, D., Acevedo, S., Gómez, B. L. A., Aldana, F., Rodríguez, E. F. y Díaz, J. D. (2012). La evaluación como camino en la cultura pedagógica y el mejoramiento de la labor docente. Revista Iberoamericana de Evaluación Educativa, 5(2), 265-283.
(27) Hernández, G. C. y Jaramillo, G. F. (2020). Laboratorio de innovación social: hibridación creativa entre las necesidades sociales y las experiencias significativas de los estudiantes de administración de empresas. Revista de Investigación, Desarrollo e Innovación, 10(2), 267-281. https://doi.org/10.19053/20278306.v10.n2.2020.10518
(28) Hernández, R. G. (2006). Paradigmas en psicología de la educación. Editorial Paidós, Mexicana, S. A.
(29) Hernández, S. R. y Mendoza, T. C. P. (2018). Metodología de la investigación: Las rutas cuantitativa, cualitativa y mixta. McGraw-Hill, México.
(30) Lizárraga, A. (1996). Retos del sujeto de la educación ante el momento histórico. (Conferencia, UPN, 1996). Mexicali, B.C.
(31) Marín, D. A. (2005). La enseñanza de las teorías de la Administración: limitantes epistémicos y posibilidades pedagógicas. Innovar, 15(26), 43-58.
(32) Mejía, R. C. A. (2007). La innovación en la administración... una relación de elementos olvidados. INNOVAR. Revista de Ciencias Administrativas y Sociales, 17(29), 93-105.
(33) Moreno, M. y Azcárate, C. (2003). Concepciones y creencias de los profesores universitarios de Matemáticas acerca de la enseñanza de las ecuaciones diferenciales. Enseñanza de las Ciencias. Revista de investigación y experiencias didácticas, 21(2), 265-280.
(34) Ortiz, C., Duque, Y. y Camargo, D. (2008). Una revisión a la investigación en emprendimiento femenino. Revista Facultad de Ciencias Económicas: Investigación y Reflexión, 16(1), 85-104.
(35) Osorio, A. U. A. y Malavera, P. S. M. (2018). Medios digitales emergentes en la implementación de didácticas específicas en el programa de administración de empresas. Prisma Social: revista de investigación social, (21), 438-457.
(36) Parra, C., Ecima, I., Gómez, M. y Almenáres, F. (2010). La formación de los profesores universitarios: una asignatura pendiente de la universidad colombiana. Revista Educación y Educadores, 13(3), 421-452.
(37) Pérez, F. y Serrano, L. (2012). Universidad, universitarios y productividad en España. Fundación BBVA.
(38) Pérez, M. J. y Llanes, O. J. (2020). Contribuciones del asesoramiento a la función del docente en la universidad. magis, Revista Internacional de Investigación en Educación, 13, 1-26. https://doi.org/10.11144/Javeriana.m13.cafd
(39) Pineda, H. E. F. (2018). Sobre la formación investigativa: diagnóstico comparativo del programa de Administración de la Universidad Nacional de Colombia Sede Palmira [Tesis Maestría, Universidad Nacional de Colombia, Palmira, Valle del Cauca]. Repositorio institucional. https://repositorio.unal.edu.co/handle/unal/68936
(40) Riscanevo, E. L. (2016). La teoría de la práctica social del aprendizaje en la formación de profesores de matemáticas. Revista de Investigación, Desarrollo e Innovación, 7(1), 93-110. https://doi.org/10.19053/20278306.v7.n1.2016.5635
(41) Santillán, B. V. E., Bermúdez, F. M. T. y Montaño, R. M. S. (2011). La práctica docente y el desarrollo de habilidades intelectuales en la formación profesional por competencias. Horizontes Educacionales, 16(2),43-56.
(42) Simons, H. (2010). El estudio de caso: teoría y práctica. Madrid: Morata.
(43) Zambrano, S., Suárez, M. y Serrano, A. (2017). La responsabilidad social universitaria, un propósito dentro de un programa de administración de empresas. Revista Espacios, 38(30), 3-14.
(44) Zuleta, E. (1985). La educación un campo de combate. Educación y cultura, No.4 FECODE.
Cómo citar este artículo: Hernández, C. (2022). Perfeccionamiento de la labor del docente de administración a través de narrativas estudiantiles. Tendencias, 23(2), 154-177. https://doi.org/10.22267/rtend.222302.205