https://doi.org/10.22267/rtend.202102.153
EFECTOS DE LAS CARACTERÍSTICAS DE VIDEOS EN YOUTUBE QUE AUMENTAN SU POPULARIDAD: UN ANÁLISIS EMPÍRICO
EFFECTS OF THE FEATURES OF THE VIDEOS ON YOUTUBE THAT INCREASE THEIR POPULARITY: AN EMPIRICAL ANALYSIS
EFEITOS DOS RECURSOS DOS VÍDEOS NO YOUTUBE QUE AUMENTAM SUA POPULARIDADE: UMA ANÁLISE EMPÍRICA
Por: Carlos Fernando Osorio Andrade1, Augusto Rodríguez Orejuela2, Fernando Moreno Betancourt3
1 Magíster en Ciencias de la Organización, Universidad del Valle. Miembro del Grupo de Investigación en Marketing, Categoría A de Colciencias, Universidad del Valle. ORCiD: 0000-0002-5095-4991. E-mail: carlos.fernando.osorio@correounivalle.edu.co, Colombia.
2 Doctor en Ciencias de la Empresa, Universidad de Murcia, España. Profesor Titular Universidad del Valle. Director del Grupo de Investigación en Marketing, Categoría A de Colciencias Universidad del Valle. ORCiD: 0000-0003-2865-1748. E-mail: augusto.rodriguez@correounivalle.edu.co, Colombia.
3 Magíster en Administración, Universidad del Valle. Profesor Universidad del Valle. ORCiD: 0000-0002-3281-7918. E-mail: fernando.moreno.b@correounivalle.edu.co, Colombia.
Recibido: 12 de agosto de 2020 Aprobado: 19 de noviembre de 2020
Resumen
YouTube es la plataforma multimedia más visitada del mundo; escenario ideal para la promoción de productos y servicios. La literatura se ha preocupado por identificar elementos que favorecen la popularidad de los videos en esta plataforma; sin embargo, sigue siendo escasa. La presente investigación establece los efectos de la estrategia del mensaje, consistencia de marca y elementos técnicos de resolución y duración de los videos sobre la popularidad, entendida como el volumen de reproducciones de cada video publicado por las empresas de telefonía móvil. Se empleó análisis de contenido para identificar las características mencionadas y, mediante un modelo de regresión binomial negativa, se contrastaron las hipótesis. Los hallazgos mostraron que las estrategias de contenido funcionales y emocionales, la consistencia de marca y la resolución del video, aumentan el volumen de reproducciones. Por otra parte, la duración del video disminuye la tasa de reproducciones. Estos resultados pueden ser útiles a la hora de desarrollar estrategias de difusión de piezas publicitarias en YouTube por parte de empresas de telefonía móvil, no obstante, futuros estudios podrían analizar otras industrias para contrastar los resultados obtenidos.
Palabras Clave: marketing; publicidad; regresión binomial negativa; YouTube.
JEL: C01; C12; M10; M31; M37
Abstract
YouTube is the most visited multimedia platform in the world; ideal setting for promoting products and services. The literature has been concerned with identifying elements that favor the popularity of videos on this platform; however, it is still rare. This research establishes the effects of the message strategy, brand consistency and technical elements of resolution and duration of the videos on popularity, understood as the volume of reproductions of each video published by mobile phone companies. Content analysis was used to identify the aforementioned characteristics and, using a negative binomial regression model, the hypotheses were tested. The findings showed that functional and emotional content strategies, brand consistency, and video resolution increase the volume of views. On the other hand, the length of the video decreases the reproduction rate. These results may be useful when developing strategies for the dissemination of advertising pieces on YouTube by mobile phone companies, however, future studies could analyze other industries to contrast the results obtained.
Keywords: marketing; advertising; negative binomial regression; YouTube.
JEL: C01; C12; M10; M31; M37
Resumo
YouTube é a plataforma multimídia mais visitada do mundo; cenário ideal para promover produtos e serviços. A literatura tem se preocupado em identificar os elementos que favorecem a popularidade dos vídeos nesta plataforma; no entanto, ainda é raro. Esta pesquisa estabelece os efeitos da estratégia da mensagem, consistência da marca e elementos técnicos de resolução e duração dos vídeos sobre a popularidade, entendida como o volume de reproduções de cada vídeo publicado pelas operadoras de telefonia móvel. A análise de conteúdo foi utilizada para identificar as características mencionadas e, por meio de um modelo de regressão binomial negativo, as hipóteses foram testadas. Os resultados mostraram que as estratégias de conteúdo funcional e emocional, a consistência da marca e a resolução do vídeo aumentam o volume de visualizações. Por outro lado, a duração do vídeo diminui a taxa de reprodução. Esses resultados podem ser úteis no desenvolvimento de estratégias de divulgação de peças publicitárias no YouTube por operadoras de telefonia móvel, porém, estudos futuros poderão analisar outras indústrias para contrastar os resultados obtidos.
Palavras-Chave: marketing; publicidade; regressão binomial negativa; YouTube.
JEL: C01; C12; M10; M31; M37
Introducción
En los últimos años, el desarrollo de las tecnologías de la información ha propiciado la aparición de herramientas de comunicación innovadoras que pueden ser utilizadas por las organizaciones para incentivar la interacción con sus grupos de interés. Las redes sociales y las plataformas multimedia, por ejemplo, se han convertido en escenarios trascendentales a través de los cuales las marcas pueden comunicar sus valores y mensajes tanto a clientes actuales como potenciales (Gupta et al., 2017).
YouTube se encuentra entre las plataformas sociales más populares debido a su amplio contenido y, por su formato de video, es altamente apetecida por los internautas (Dehghani et al., 2016). Se ubica como la segunda plataforma web más visitada en el mundo después de Google (Kemp, 2019), lo cual la convierte en un mercado muy influyente donde las marcas y sus audiencias se involucran y comparten constantemente (Ahmad et al., 2017). Además, tres de cada cuatro marcas líderes en los Estados Unidos, planean invertir en publicidad de video en YouTube en los próximos años (eMarketer, 2019), lo que indica la importancia que alcanza esta plataforma para el mundo de los negocios electrónicos.
En Colombia, el panorama no es muy diferente. Las marcas reconocidas en cada categoría de mercado gozan de una fuerte presencia en redes sociales y plataformas multimedia como YouTube. Especialmente, la industria de la telefonía móvil colombiana es una de las pioneras en este sentido. De acuerdo con el reporte de reputación online difundido por el portal Socialbakers (2019), el cual mide el uso de redes sociales por parte de las organizaciones de todo el mundo, las empresas de la telefonía móvil en Colombia se encuentran dentro del top 20 de canales de YouTube con mayor número de seguidores en el país, siendo las marcas Claro y Movistar, el segundo y cuarto canal con mayor cantidad de suscriptores respectivamente. Por otra parte, estas marcas comparten y actualizan contenido en YouTube con alta frecuencia, de cara a incrementar su popularidad.
Aunque YouTube cuenta con un alto número de usuarios que consumen diariamente contenido, las marcas no tienen garantizado que sus videos puedan llegar a una audiencia significativa. Entonces, alcanzar el éxito en YouTube es el resultado de cuán popular es el canal y sus videos. En el primer caso, lo que cuenta es el volumen de suscriptores; respecto a los videos, éstos se consideran populares si llegan a una cantidad importante de reproducciones (Welbourne y Grant, 2016).
Las investigaciones que se encargan de estudiar los antecedentes de la popularidad en YouTube (Borghol et al., 2012; Figueiredo et al., 2014), sostienen que ésta es resultado de las características que componen al video, los factores independientes y el sistema de recomendación. Las características que componen al video comprenden, por ejemplo, el tema o la estrategia de contenido, el uso de marcas o señales de branding y los elementos técnicos, tales como la resolución y la duración. Por su parte, los factores independientes tienen que ver con características externas, entre ellas, la popularidad del canal, o el momento del día en que se difunde el video (Welbourne y Grant, 2016). Finalmente, el sistema de recomendaciones de YouTube es un algoritmo que sugiere videos populares a los espectadores, lo que al mismo tiempo conduce al aumento su popularidad en cuanto al número de reproducciones (Figueiredo et al., 2014).
Aunque existe un cuerpo creciente de literatura que se ha encargado de establecer la influencia de las características de los videos sobre la popularidad que estos alcanzan, las investigaciones siguen siendo insuficientes (Welbourne y Grant, 2016). Además, no se encuentran, hasta el momento, estudios de este tipo en la industria de la telefonía móvil. De acuerdo con la oportunidad de investigación identificada, el estudio adquiere relevancia, puesto que contribuye al acervo bibliográfico del tema y tiene por objetivo establecer la influencia que ejercen las características de los videos sobre su popularidad. En otras palabras, esta investigación contribuye a la generación de conocimiento gerencial para la construcción de estrategias de video pertinentes en YouTube por parte de empresas de la telefonía móvil, además, los hallazgos encontrados pueden servir como indicios relevantes en otras industrias similares.
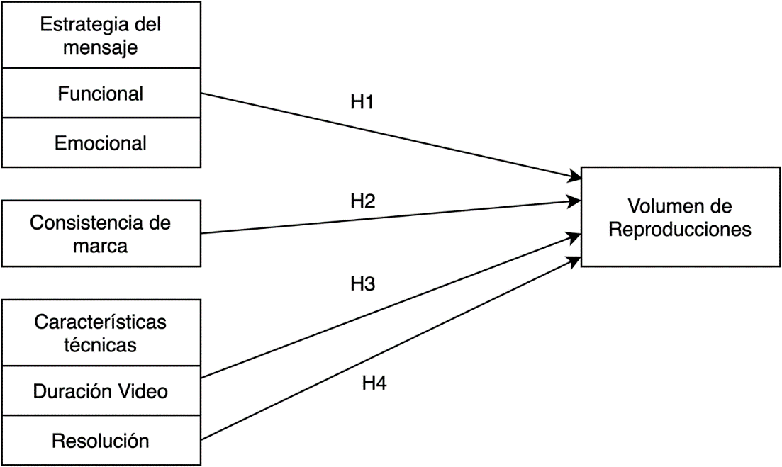
De manera concreta, esta investigación analiza el efecto de la estrategia del mensaje, la consistencia de marca en los videos y las características técnicas (resolución y duración) sobre la popularidad.
Estrategia del mensaje
En las redes sociales y las plataformas multimedia como YouTube, las organizaciones pueden difundir distintos tipos de contenido dependiendo de sus objetivos de mercado. A través de estos contenidos, los consumidores pueden informarse, identificarse con personajes, entretenerse con los demás y escapar del estrés de la rutina diaria. En términos generales, la literatura sugiere (De Vries et al., 2012; Schultz, 2017) que los contenidos más frecuentes que se incluyen en publicidad online son el funcional y el emocional. El primero se refiere a las comunicaciones informativas donde se exponen las especificaciones del producto o servicio, los detalles técnicos, o se informa sobre sus atributos, utilidad y funcionalidad. Por su parte, el contenido de tipo emocional generalmente tiene como objetivo principal entretener al espectador ofreciendo disfrute estético y/o narrativo. Algunos ejemplos de contenido emocional son cortos de humor, obras artísticas, historias y relatos, canciones, recetas, rutinas de ejercicio, entre otro tipo de videos que buscan motivar sentimientos de diversión y de pasatiempo, sin embargo, no se concentran tanto en presentar atributos funcionales de los productos y servicios (Londoño-Silva et al., 2020). En estos casos, la inclusión de la marca y los productos se lleva a cabo de manera más sutil.
La Teoría de los Usos y las Gratificaciones sostiene que, las personas asumen un rol activo en el consumo de medios, por ello, buscarán en la mayoría de situaciones consumir un contenido de comunicación que satisfaga sus necesidades sociales y psicológicas (Lee y Ma, 2012). Teniendo en cuenta que YouTube es ante todo una plataforma de entretenimiento, es probable que la mayor cantidad de personas que navegan en dicho portal busquen contenido entretenido para escapar de sus rutinas diarias (Steffes et al., 2014); por tanto, se propone la primera hipótesis de investigación:
H1. Los videos que presentan contenido emocional tienen una mayor tasa de reproducciones.
Consistencia de marca
La literatura del marketing ha comprobado de manera recurrente que la presencia de marcas alrededor de los consumidores puede afectar sus actitudes y comportamientos. La mera inclusión de un logotipo de marca, los colores o las señales alusivas a la identidad corporativa en piezas de comunicación, es suficiente para desencadenar o sesgar la cognición y el comportamiento de los individuos. Una identidad de marca fuerte y unificada entonces, puede mantener y aumentar los efectos de la publicidad, sobre todo, en un mundo moderno donde los medios de comunicación son tan diversos y fragmentados (Brasel, 2012). Bajo esta óptica, la Teoría de las Comunicaciones Integradas del Marketing (CIM) ha definido a la consistencia de marca como la unidad creativa y visual que debería existir entre la identidad de marca y las piezas de comunicación (Tafesse, 2015). Las organizaciones pueden mantener la consistencia de marca cuando incluyen elementos alusivos a su identidad visual y creativa en anuncios publicitarios; es decir, mensajes consistentes con la personalidad de marca que contribuyan a eliminar posibles contradicciones (Brasel, 2012; Mudzanani, 2015). De este modo, la consistencia de la marca se evidencia en términos de si las publicaciones hacen uso del nombre de la marca, el logotipo, el eslogan, los colores y la aparición del producto (Tafesse, 2015). Como consecuencia, las piezas de comunicación o publicaciones que presentan alta consistencia de marca conducen a actitudes de consumo favorables, entre ellas, la recordación de marca y la intención de compra (Voorveld et al., 2011). De acuerdo a lo anterior, se propone la segunda hipótesis:
H2. Los videos de YouTube que presentan mayor consistencia de marca alcanzan más reproducciones.
Características técnicas del video
La literatura sugiere que el impacto de los mensajes por video es mucho más fuerte que el de la comunicación oral y escrita, debido a que el receptor no solo experimenta un proceso intelectual, sino principalmente, un proceso emotivo, de instintos y sentimientos (Tafesse, 2015; Schultz, 2017) y que ello puede contribuir a generar cambios de actitud en las personas. En esta línea, el video es una característica de publicación de marca, como también lo son la imagen, el texto, las actualizaciones de estado, las fotos, los enlaces, los álbumes o eventos (De Vries et al., 2012; Schultz, 2017). La revisión bibliográfica permitió establecer que la construcción teórica alrededor de las características del video es incipiente, y que los avances existentes versan sobre la descripción técnica del mismo. Sin embargo, algunas de sus características han sido consideradas como relevantes para el análisis de contenido multimedia en plataformas virtuales como YouTube, tales como la resolución y la duración (Tuells et al., 2015). A continuación, se describen brevemente estas dos características.
La duración del video equivale al tiempo de reproducción del mismo, es decir, a los minutos y segundos de exposición. De acuerdo con estudios previos que han abordado a la plataforma multimedia YouTube, los videos de mayor duración, generan en los espectadores reacciones desfavorables -como rechazo o un mayor gasto cognitivo para procesar la información-, mientras que los de poca duración, generan opiniones y sentimientos favorables en los internautas (Tuells et al., 2015). Por consiguiente, se plantea la tercera hipótesis:
H3. Una mayor duración del video disminuye la tasa de reproducciones.
De otra parte, la resolución del video se ha interpretado como el número de pixeles, de tal manera que un mayor número de éstos indica mejor resolución. Esta variable se estima como la resolución máxima disponible para un video, tal y como lo indica el menú de configuración del mismo (Shoufan y Mohamed, 2017). Estudios previos mencionan que una alta resolución del video puede incidir positivamente en la tasa de popularidad -comprendida como el número de vistas- y, que una mayor resolución hace que se incremente el número de “me gusta” por vista (Shoufan y Mohamed, 2017; Kim et al., 2014). De esta forma y con base en lo anterior, se propone la cuarta la hipótesis de investigación:
H4. Los videos de YouTube que cuentan con más resolución alcanzan un mayor volumen de reproducciones.
A continuación, en la Figura 1, se puede observar el modelo de investigación con las respectivas hipótesis planteadas.
Figura 1
Modelo de investigación

Fuente: elaboración propia.
Para identificar y operacionalizar estas características se aplica análisis de contenido a los últimos 50 videos de YouTube, publicados por cuatro (4) marcas de telefonía móvil en Colombia, para una muestra de 200 videos, que después pasa a ser de 198 tras establecerse que dos habían sido dados de baja. La popularidad de los videos por su parte se operacionaliza mediante el volumen de reproducciones que recibe cada uno.
Posteriormente, se plantean cuatro hipótesis de investigación: H1: los videos que presentan contenido emocional tienen una mayor tasa de reproducciones, H2: los videos de YouTube que presentan mayor consistencia de marca alcanzan más reproducciones, H3: una mayor duración del video disminuye la tasa de reproducciones y H4: los videos de YouTube que cuentan con más resolución alcanzan un mayor volumen de reproducciones; hipótesis que son contrastadas a través de un modelo de regresión binomial negativa.
Los resultados obtenidos presentan modelos significativos que sugieren relaciones entre las características de los videos y su popularidad. También, plantean dos líneas de contribución a la literatura académica. En primer lugar, se establecen los efectos de las características del video sobre la popularidad en un contexto sociocultural distinto a los analizados previamente. En segundo término, la investigación se lleva a cabo en el ámbito de una categoría de mercado diferente a las que han sido exploradas en los antecedentes de investigación.
Metodología
Diseño del estudio y descripción de la muestra
El estudio se llevó a cabo bajo un diseño no experimental, retrospectivo de tipo cuantitativo. Se realizó muestreo no probabilístico mediante el cual se escogieron los últimos 50 videos publicados en YouTube, por las cuatro empresas de telefonía móvil de Colombia con mayor número de seguidores en dicha plataforma multimedia. Estas marcas son: Claro, Movistar, Tigo y Avantel. Para los cuatro casos, los videos representaban más de un mes de publicaciones en YouTube, lo que constituyó un periodo de tiempo adecuado para identificar diversas características en las piezas de comunicación audiovisual seleccionadas. Al realizar el análisis de contenido se identificó que dos videos habían sido dados de baja; por tanto, la muestra final corresponde a 198 videos de marca.
Análisis de contenido
Se empleó la técnica de análisis de contenido con el propósito de caracterizar los videos de acuerdo con las tipologías propuestas: estrategia del mensaje, consistencia de marca y características, entre las que se encuentran la resolución y la duración. El análisis de contenido es un método de investigación que se ha empleado con éxito en la literatura científica; estudia los efectos de las características de los videos sobre la popularidad del canal (Gupta et al., 2017; Welbourne y Grant, 2016; Ten Hove y Van Der Meij, 2015). Para esta investigación, se emplearon dos codificadores previamente entrenados, los cuales analizaron y clasificaron las piezas de comunicación de acuerdo con las tipologías encontradas en la literatura. La Tabla 1 que se presenta a continuación, informa la manera en la que fueron operacionalizadas las variables que se incluyeron en el modelo de investigación.
Tabla 1
Operacionalización de las variables

Fuente: elaboración propia.
Fiabilidad de la codificación
Para lograr la fiabilidad en la operacionalización de los videos, dos investigadores con experiencia fueron entrenados como codificadores para entender las definiciones conceptuales y operativas de cada una de las variables seleccionadas. Se realizaron varias sesiones de capacitación y se modificó constantemente la plantilla de codificación hasta alcanzar un indicador de fiabilidad satisfactorio entre los codificadores. 60 videos de marca (30% del total) fueron seleccionados para verificar la consistencia de la operacionalización. Las puntuaciones de fiabilidad de las variables fueron pertinentes, ya que se ubicaron por encima de 0,80 en el alfa de Krippendorf (Krippendorf, 2018).
Análisis empírico
Previamente a la aplicación del modelo, se comprobó que no existieran problemas de colinealidad perfecta entre las variables propuestas. Cada una de éstas obtuvo indicadores adecuados (entre 0,2 y 4) en el factor de inflación de varianza (FIV), descartándose cualquier inconveniente en este sentido (Hair et al., 2013).
Por otra parte, dado que las variables dependientes escogidas para este estudio (reproducciones, comentarios y likes), son de recuento, es decir, proceden de un conteo compuesto exclusivamente por números enteros no negativos, las técnicas de regresión tradicionales no aplican para este caso (Abitbol y Lee, 2017). Concretamente, el supuesto de normalidad de los errores se viola, dado que los datos presentan asimetría positiva. Para solucionar esta situación, se aplicó un modelo de regresión lineal generalizado (GML) que trata con la naturaleza discreta de las variables dependientes relacionándolas con las variables independientes a través de una función de enlace (Cameron y Trivedi, 2013).
Una alternativa muy apropiada para modelar conjuntos de datos que provienen de conteos es la distribución de Poisson (Coxe et al.,2009); por tanto, se aplicó esta estimación. No obstante, este modelo sigue un supuesto poco realista, y es que la media de la distribución de los datos debe ser igual a la varianza, lo que rara vez se cumple en la realidad, ya que es muy difícil obtener una equidispersión perfecta (Coxe et al., 2009). Para comprobar la sobredispersión, se prueban los estadísticos de bondad de ajuste y, al confirmar esta situación, se aplica un modelo de regresión binomial negativa, el cual capta parte de la varianza que no se identifica en Poisson (Tabla 2), ajustándose de mejor manera al conjunto de datos (Navarro et al., 2001). Los modelos se aplicaron haciendo uso del paquete estadístico Stata14. A continuación, se presenta la ecuación del modelo:
Modelo de regresión binomial negativa
![]()
Donde ln(y) corresponde al logaritmo natural de la variable dependiente (reproducciones). , es el término constante. Func, corresponde a la estrategia de mensaje funcional, que asume valor 1 cuando existe y 0 cuando no. emo, por su parte, representa la estrategia de mensaje emocional, al igual que en el caso anterior, asume valor de 1 cuando está presente y 0 cuando no. con, corresponde a la variable cuantitativa de naturaleza discreta consistencia de marca. durv representa a la variable cuantitativa duración del video, la cual se operacionaliza mediante el conteo de los segundos. Finalmente, resv constituye la resolución del video, la cual se operacionaliza como variable ordinal, con la capacidad de asumir valores entre uno (1) y (6).
Resultados
Se analizaron un total de 198 videos de cuatro (4) canales de YouTube de las empresas de telefonía móvil en Colombia. La cantidad promedio de reproducciones fue de 1.767.000. Frente a las variables propuestas, el promedio de señales de marca utilizadas en cada video (consistencia) fue de 4 y la duración en segundos promedio por video fue de 39. Con respecto a las variables categóricas, en un 85% de los videos se evidenciaron estrategias de mensaje funcionales, mientras que en un 48% se utilizó una estrategia de mensaje emocional. Finalmente, para la variable resolución del video, el 2% permitieron una resolución máxima de 240 pixeles, el 1,5% de 360 pixeles, el 8% de 480 pixeles, el 13% de 720 pixeles, el 74% de 1.080 pixeles, y el 1,5% de 1.440 pixeles. En la tabla 2 se resumen los modelos de Poisson y regresión binomial negativa aplicados para contrastar la hipótesis de investigación; posteriormente, se realizó un análisis acerca de la pertinencia del modelo binomial negativo.
Tabla 2
Regresión de Poisson vs Regresión Binomial Negativa

***p < 0,01, **p < 0,05, *p < 0,1, IRR= tasa de incidencia, LR test de Aplha = comparación entre modelos Binomial y Poisson.
Fuente: elaboración propia.
De acuerdo con los resultados obtenidos en las estimaciones que se presentan en la Tabla 2, se puede observar, en primera instancia, que la prueba de Bondad de Ajuste de Pearson que se aplica a la regresión de Poisson, arrojó un valor de probabilidad significativo (2.13e+08/0.000), lo que implica la presencia de sobredispersión y el rechazo a la hipótesis de que los datos siguen una distribución de Poisson.
En segundo lugar, los criterios de información de Akaike y el Bayesiano arrojaron valores inferiores en los modelos de regresión binomial negativa (AIC 925975,1/30,1) (BIC 1,833e+08/4953,6). Tanto el AIC como el BI penalizan a los modelos que incluyen variables de manera indiscriminada o modelos sobreajustados y premian la inclusión de variables que mejoran el ajuste, es decir, aquellas que aumentan la verosimilitud (Akaike, 1974). En otras palabras, nuevamente se probó que el modelo binomial negativo se ajusta mejor al conjunto de datos.
En tercer lugar, la prueba de que existía sobredispersión corregida por parte del modelo binomial negativo que se refleja en el parámetro Alfa, que arrojó valores de probabilidad significativos (1,8e+08/0,000), lo que una vez más manifestó la pertinencia del modelo binomial negativo.
Finalmente, vale la pena aclarar que, aunque el valor del pseudo R2 de Cragg y Uhler fue levemente inferior en la regresión binomial negativa (49%/40%), hay que recordar que el pseudo R2 en modelos de conteo, no puede interpretarse de la misma manera que en un modelo de regresión por mínimos cuadrados ordinarios; es decir, como el poder explicativo del modelo en la variabilidad de Y. Si bien, al comparar dos pseudo R2 se considera que el más alto predice mejor un mismo resultado, la sobredispersión debe tomarse como primer indicador para seleccionar un modelo sobre otro (Scott y Freese, 2014). Claramente, en este caso, los modelos de regresión de Poisson estuvieron fuertemente afectados por la ausencia de equidispersión. En conclusión, se considera que el modelo de regresión binomial negativa fue el que mejor se ajustó al conjunto de datos y, por ende, la interpretación de los coeficientes se llevó a cabo con esta estimación.
De manera general, puede observarse que el modelo fue conjuntamente significativo, dado que el estadístico LR, o razón de verosimilitud que sigue una distribución de X2 con cinco grados de libertad, arrojó un valor de probabilidad inferior a 0.05. De manera independiente, se observa que la estrategia de mensaje funcional fue significativa y positiva (𝛽= 0,431/P-valor= 0,019) para reproducciones, al igual que la estrategia de mensaje emocional, que fue altamente significativa (𝛽= 0,862/P-valor= 0,000); de este modo, se soportó H1. Por su parte, la consistencia de marca ejerció un efecto significativo y positivo, pero marginal (𝛽= 0,084/P-valor= 0,078), por lo que no pudo rechazarse H2. La duración del video, demostró efectos negativos y marginalmente significativos sobre la tasa de reproducciones (𝛽= -0,002/P-valor= 0,075), lo que implicó que no podía rechazarse H3. Finalmente, la resolución del video mostró efectos significativos y positivos sobre el volumen de reproducciones (𝛽= -0,002/P-valor= 0,000), lo que permitió soportar H4. A continuación, en la Tabla 3, se presenta un resumen de las hipótesis contrastadas a través del modelo empírico.
Tabla 3
Resumen contraste de hipótesis

Fuente: elaboración propia.
A continuación, mediante las Figuras 2 y 3, se presentan de manera gráfica los resultados obtenidos.
Figura 2
Diferencia en reproducciones por contenido del mensaje
Fuente: elaboración propia.
Puede observarse en la Figura 2 que, en promedio, los videos que utilizan estrategia de mensaje de carácter emocional reciben un 14% más de reproducciones frente a aquellas que usan estrategias de contenido funcional.
Figura 3
Comportamiento de reproducciones de acuerdo con variables cuantitativas
Fuente: elaboración propia.
En la Figura 3 se aprecia que la resolución es la variable cuantitativa que mayor efecto positivo tiene sobre el número de reproducciones seguida por la consistencia de marca. Por otro lado, la duración del video ejerce un efecto negativo sobre el número de reproducciones.
Conclusiones
Los resultados obtenidos mediante los modelos aplicados permiten plantear conclusiones importantes al campo académico que estudia las características exitosas de los videos en plataformas multimedia, por otro lado, los hallazgos pueden usarse como recomendaciones gerenciales en el diseño y difusión de videos que contribuyan a mejorar la popularidad de las marcas en plataformas multimedia como YouTube. A continuación se detallan las conclusiones más importantes derivadas de este estudio:
En primer lugar, la literatura de las comunicaciones integradas sugiere que la consistencia de marca en mensajes comerciales puede conducir a actitudes de consumo deseadas en el público objetivo, en la medida que mejora el reconocimiento de marca (Tafesse, 2015). No obstante, los hallazgos de esta investigación muestran efectos levemente significativos de esta variable sobre el volumen de reproducción de los videos. Esta situación puede encontrar sentido al revisar el contexto de la industria de la telefonía móvil en Colombia. De acuerdo con La Superintendencia de Industria y Comercio (SIC), la mayoría de consumidores piensan de manera negativa acerca de las marcas que componen este segmento de mercado. Esto se refleja en las más de 20.000 denuncias anuales que recibe la entidad con relación al mal servicio prestado por las empresas de telefonía móvil y, desde 2014 se han impuesto sanciones millonarias a dichas empresas debido a los frecuentes abusos que reportan sus clientes (Jáugueri, 2018).
A tal punto ha llegado la mala imagen de las empresas de la telefonía móvil que, en el año 2016, el Ministerio de Tecnologías de la Información y las Comunicaciones (MinTic) lanzó una aplicación móvil llamada “Calidad Celular”, desde la cual los colombianos pueden reportar fallas en el servicio que reciben en cualquier momento y desde cualquier lugar. Además, durante la codificación de las variables propuestas para esta investigación, pudo notarse una gran cantidad de comentarios negativos dentro de los videos revisados. En términos generales, las personas se quejan por fallas en el servicio, mala atención, abusos en los cobros de sus obligaciones y demoras en el servicio técnico. Dado lo anterior, el hecho de que altos niveles de consistencia de marca no presenten altos niveles de significancia estadística frente a la popularidad de los videos en YouTube, puede tener relación con la mala imagen generalizada que tienen las marcas de telefonía móvil en Colombia. Por tanto, estos resultados deben tomarse con cautela y surge la necesidad de analizar la consistencia de marca en el contexto de industrias diversas que presenten imaginarios colectivos distintos.
Con respecto a la variable estrategia del mensaje emocional, puede notarse que presenta alta influencia sobre el número de reproducciones de los videos. Esto se alinea con la Teoría de los Usos y Gratificaciones y los estudios previos (De Vries et al., 2012; Shultz, 2017) y, teniendo en cuenta que YouTube se consolida como una plataforma de entretenimiento por excelencia (Steffes et al., 2014), los usuarios pueden dar prioridad al contenido entretenido y divertido, es decir, contenido, que los hace olvidar su rutina diaria. En términos prácticos, las organizaciones podrían considerar apelar de manera más frecuente a contenido entretenido en videos de YouTube con el ánimo de mejorar su popularidad en dicha plataforma multimedia. Sin embargo, también resalta que el contenido de tipo informativo aumenta la tasa de reproducciones, aunque en menor medida. Puede ser que, dada la naturaleza de la industria de la telefonía móvil, algunas personas busquen en los videos de estos canales información relevante con respecto a sus planes y promociones. Futuras investigaciones deberían incluir en sus análisis otros tipos de estrategias de contenido como la transaccional (Tafesse, 2015).
A través de los resultados obtenidos, pudo comprobarse que el aumento en la duración de los videos disminuye la tasa de reproducciones que reciben; este hallazgo concuerda con investigaciones anteriores (Tuells et al., 2015) y sugiere que las empresas deberían diseñar videos de corta duración con el objetivo de mejorar su popularidad en YouTube. Finalmente, también se comprueba que la resolución del video es una característica que contribuye a aumentar la tasa de reproducciones y de este modo su popularidad, hallazgo que se asemeja a lo reportado en la literatura (Shoufan y Mohamed, 2017; Kim et al., 2014; Ten Hove y Van Der Meij, 2015) y señala la importancia de que las empresas inviertan en la producción de videos de alta calidad para sus diferentes espacios sociales.
Esta investigación se desarrolló en el contexto de una industria particular como lo es la telefonía móvil. Por tanto, los resultados deben ser tomados con cautela si es que quieren extrapolarse a otras categorías de mercado. Futuras investigaciones podrían analizar y contrastar los resultados obtenidos en otras industrias para identificar posibles efectos de moderación en las relaciones planteadas. También, valdría la pena analizar otras características estilísticas de los videos, como pueden ser los planos de cámara y el uso de diversas estrategias de audio. Teniendo en cuenta que las estrategias de videos de marca abundan cada vez más en otras redes sociales como Facebook e Instagram, sería interesante revisar si las variables incluidas en esta investigación pueden tener un comportamiento distinto de acuerdo con el tipo de red social.
Referencias
(1) Abitbol, A., & Lee, S. (2017). Messages on CSR-dedicated Facebook pages: What works and what doesn’t. Public Relations Review, 43(4), 796-808. https://doi.org/10.1016/j.pubrev.2017.05.002
(2) Ahmad, U., Zahid, A., Shoaib, M., & AlAmri, A. (2017). HarVis: An integrated social media content analysis framework for YouTube platform. Information Systems, 69, 25-39. https://doi.org/10.1016/j.is.2016.10.004
(3) Akaike, H. (1974). A New Look at the Statistical Model Identification. IEEE Transactions on Automatic Control, 19(6), 716-723. https://doi,org/10.1109/TAC.1974.1100705
(4) Borghol, N., Ardon, S., Carlsson, N., Eager, D., & Mahanti, A. (2012). The untold story of the clones: content-agnostic factors that impact YouTube video popularity. Proceedings of the 18th ACM SIGKDD international conference on Knowledge discovery and data mining. https://doi.org/10.1145/2339530.2339717
(5) Brasel, S. (2012). How focused identities can help brands navigate a changing media landscape. Business Horizons, 55(3), 283-291. Beijin, China. https://doi.org/10.1016/j.bushor.2012.01.005
(6) Cameron, A., & Trivedi, P. (2013). Regression Analysis of Count Data (2.ªed.). Cambridge University Press.
(7) Coxe, S., West, S., & Aiken, L. (2009). The Analysis of Count Data: A Gentle Introduction to Poisson Regression and Its Alternatives. Journal of Personality Assessment, 91(2), 121-136. https://doi.org/10.1080/00223890802634175
(8) De Vries, L., Gensler, S., & Leeflang, P. (2012). Popularity of Brand Posts on Brand Fan Pages: An Investigation of the Effects of Social Media Marketing. Journal of Interactive Marketing, 26(2), 83-91. https://doi.org/10.1016/j.intmar.2012.01.003
(9) Dehghani, M., Khorram, M., Ramezani, I., & Sali, R. (2016). Evaluating the influence of YouTube advertising for attraction of young customers. Computers in Human Behavior, 59, 165-172. https://doi.org/10.1016/j.chb.2016.01.037
(10) eMarketer (2019). Key Digital Trends H2 2019. Five Trends to Track as We Head Into 2020. https://bit.ly/3bPRk8x
(11) Figueiredo, F., Almeida, J., Gonçalves, M., & Benevenuto, F. (2014). On the dynamics of social media popularity: A YouTube case study. ACM Transactions on Internet Technology (TOIT), 14(4), 1-21. https://bit.ly/3bFEppz
(12) Gupta, H., Singth, S., & Sinha, P. (2017). Multimedia tool as a predictor for social media advertising - a YouTube way. Multimedia Tools and Applications, 76(18), 18557–18568. https://doi.org/10.1007/s11042-016-4249-6
(13) Hair, J., Black, W., Babin, B., & Anderson, R. (2013). Multivariate data analysis (7.ªed.). Prentice Hall.
(14) Jáugueri, D. (2018, enero 9). Claro tiene la atención al cliente más deficiente de la telefonía móvil según encuesta de LR. La República. https://bit.ly/2zbc2lF
(15) Kemp., S. (2019, 30 de enero). Digital 2019: Global Internet Use Accelerates. We Are Social Inc. https://bit.ly/3cK7n92
(16) Kim, J., Guo, P., Seaton, D., Mitros, P., Gajos, K., & Miller, R. (2014). Understanding in-video dropouts and interaction peaks inonline lecture videos. Proceedings of the first ACM conference on Learning@ scale conference. Atlanta, USA. https://dl.acm.org/doi/10.1145/2556325.2566237
(17) Krippendorff, K. (2018). Content analysis: An introduction to its methodology. Sage Publications.
(18) Lee, C., & Ma, L. (2012). News sharing in social media: The effect of gratifications and prior experience. Computers in human behavior, 28(2), 331-339. https://doi.org/10.1016/j.chb.2011.10.002
(19) Londoño-Silva, A. M., Osorio-Andrade, C. F. y Peláez-Muñoz, J. P. (2020). Efectos del lenguaje publicitario y del destino turístico usados en páginas comerciales de Facebook sobre la generación de boca a boca electrónico. Estudios Gerenciales, 36(156), 264-271. https://doi.org/10.18046/j.estger.2020.156.3895
(20) Mudzanani, T. (2015). A review and analysis of the role of integrated marketing communication message typology in the development of communication strategies. African Journal of Marketing Management, 7(8), 90-97. https://doi.org/10.5897/AJMM2015.0475
(21) Navarro, A., Utzet, F., Puig, P., Caminal, J. y Martín, M. (2001). La distribución binomial negativa frente a la de Poisson en el análisis de fenómenos recurrentes. Gaceta Sanitaria, 15(5), 447-452. https://doi.org/10.1016/S0213-9111(01)71599-3
(22) Schultz, C. (2017). Proposing to your fans: Which brand post characteristics drive consumer engagement activities on social media brand pages? Electronic Commerce Research and Applications, 26, 23-24. https://doi.org/10.1016/j.elerap.2017.09.005
(23) Scott, J., & Freese, J. (2014). Regression Models for Categorical Dependent Variables Using Stata (2.ªed.). Stata Press.
(24) Shoufan, A., & Mohamed, F. (2017). On the likes and dislikes of youtube’s educational videos: A quantitative study. Proceedings of the 18th annual conference on information technology education. New York, USA. https://bit.ly/2TjCUqv
(25) Socialbakers. (2019). YouTube stats - Brands in Colombia. https://bit.ly/3bKJIDU
(26) Steffes, S., Lee, J., & Lee, S. (2014). Consumer-generated ads on Youtube: impacts of source credibility and need for cognition on attitudes, interactive behaviors, and ewom. Journal of Electronic Commerce Research, 15(3), 254-266. http://www.jecr.org/sites/default/files/Paper9.pdf
(27) Tafesse, W. (2015). Content strategies and audience response on Facebook brand pages. Marketing Intelligence and Planning, 33(6), 927-943. https://doi.org/10.1108/MIP-07-2014-0135
(28) Ten Hove, P., & Van Der Meij, H. (2015). Like It or Not. What Characterizes YouTube’s More Popular Instructional Videos? Technical Communication, 62(1), 48-62. https://bit.ly/3g1AjeH
(29) Tuells, J., Martínez-Martínez, P., Duro-Torrijos, J., Caballero, P., Fraga-Freijeiro, P. y Navarro-López, V. (2015). Características de los vídeos en español publicados en Youtube sobre la vacuna contra el virus del papiloma humano. Revista Española de Salud Pública, 89(1), 107-115. https://doi.org/10.4321/S1135-57272015000100012
(30) Voorveld, H., Neijens, P., & Smit, E. (2011). Opening the black box: Understanding cross-media effects. Journal of Marketing Communications, 17(2), 69-85. https://doi.org/10.1080/13527260903160460
(31) Welbourne, D., & Grant, W. (2016). Science communication on YouTube: Factors that affect channel and video popularity. Public Understanding of Science, 25(6), 706-718. https://doi.org/10.1177%2F0963662515572068
Cómo citar este artículo: Osorio-Andrade, C., Rodríguez-Orejuela, A. y Moreno-Betancourt, F. (2021). Efectos de las características de videos en YouTube que aumentan su popularidad: un análisis empírico. Tendencias, 22(1), 18-38. https://doi.org/10.22267/rtend.202102.153