https://doi.org/10.22267/rtend.202102.147
INTERNATIONAL MARKET SELECTION MODELS: A LITERATURE REVIEW
MODELOS DE SELECCIÓN DE MERCADOS INTERNACIONALES: UNA REVISIÓN DE LITERATURA
MODELOS PARA A SELEÇÃO DE MERCADOS INTERNACIONAIS: UMA REVISÃO DE LITERATURA
Por: DEAZA_ José Armando1, DÍAZ_ Néstor Fabián2, CASTIBLANCO_ Suelen Emilia3, BARBOSA_ María Inés4
1 Magíster en Pensamiento Estratégico y Prospectiva, Universidad Externado, Colombia. Docente Programa de Finanzas y Comercio Internacional, Universidad de La Salle. E-mail: jodeaza@unisalle.edu.co, Colombia.
2 Magíster en Mercadeo, Universidad Externado, Colombia. Docente programa Finanzas y Comercio Internacional, Universidad de La Salle. E-mail: nfdiaz@unisalle.edu.co, Colombia.
3 Magíster en Estudios Interdisciplinarios sobre Desarrollo, Universidad de Los Andes, Colombia. Docente Programa de Negocios y Relaciones Internacionales, Universidad de La Salle. E-mail: secastiblanco@unisalle.edu.co, Colombia.
4 Doctora en Análisis Económico Aplicado e Historia Económica, Universidad de Sevilla, España. Docente Programa de Finanzas y Comercio Internacional, Universidad de La Salle. E-mail: mibarbosa@unisalle.edu.co, Colombia.
Recibido: 5 de junio de 2020 Aprobado: 11 de Agosto de 2020
Abstract
Objective: This research aims to characterize the current scientific literature on the different models of International Market Selection (IMS) used by Microenterprises, Small and Medium Enterprises (MSME) within their internationalization processes. Design: This characterization was made from a bibliometric and content analysis of academic publications on the two categories. Besides, based on these findings, it was conducted another search considering the papers cited in these publications (backward), and the documents which are cited by them (forward). Findings: Smaller companies mostly use cognition and qualitative models to select the target market abroad. For their part, medium-sized companies have a greater tendency to apply quantitative models to more efficiently carry out the IMS process, mainly using macroeconomic factors, and, to a lesser extent, microeconomic ones. The use of qualitative and quantitative techniques for the selection of international markets is highly limited in small and medium enterprises. Originality and value: The findings described characterize the state of the art of research on SME and selection of international markets, with an emphasis on the last ten years. This allows to identify empty in the literature and possible fields of action for the further development of this area of knowledge.
Keywords: selection of international markets; internationalization; SME; international marketing; enterprise strategy.
JEL: F10; F20; F23; M31; M39
Resumen
Objetivo: Esta investigación tiene como objetivo caracterizar la literatura científica actual sobre los diferentes modelos de selección de mercado internacional (SMI) utilizados por las microempresas, pequeñas y medianas empresas (MIPYME) dentro de sus procesos de internacionalización. Diseño: Esta caracterización se realizó a partir de un análisis bibliométrico y de contenido de publicaciones académicas en las dos categorías. Además, con base en estos hallazgos, se realizó otra búsqueda considerando los documentos citados en estas publicaciones (hacia atrás) y los documentos que son citados por ellos (hacia adelante). Resultados: las empresas más pequeñas utilizan principalmente modelos cognitivos y cualitativos para seleccionar el mercado objetivo en el extranjero. Por su parte, las empresas medianas tienen una mayor tendencia a aplicar modelos cuantitativos para llevar a cabo de manera más eficiente el proceso IMS, principalmente utilizando factores macroeconómicos y, en menor medida, microeconómicos. El uso de técnicas cualitativas y cuantitativas para la selección de mercados internacionales es muy limitado en las pequeñas y medianas empresas. Originalidad y valor: los hallazgos descritos caracterizan el estado del arte de la investigación en MIPYME y la selección de mercados internacionales, con énfasis en los últimos diez años. Esto permite identificar vacíos en la literatura y posibles campos de acción para el desarrollo posterior de esta área de conocimiento.
Palabras Clave: selección de mercados internacionales; internacionalización; MIPYME; marketing internacional; estrategia empresarial.
JEL: F10; F20; F23; M31; M39Resumo
Objetivo: Esta pesquisa tem como objetivo caracterizar a literatura científica atual sobre os diferentes modelos de seleção de mercado internacional (IMS) utilizados por micro, pequenas e médias empresas (MPME) em seus processos de internacionalização. Desenho: Essa caracterização foi feita a partir de uma análise bibliométrica e de conteúdo de publicações acadêmicas nas duas categorias. Além disso, com base nesses achados, foi realizada outra pesquisa considerando os documentos citados nessas publicações (para trás) e os documentos por eles citados (para frente). Resultados: As empresas menores utilizam principalmente modelos cognitivos e qualitativos para selecionar o mercado-alvo no exterior. Por sua vez, as empresas de médio porte têm maior tendência a aplicar modelos quantitativos para realizar o processo IMS com mais eficiência, principalmente usando fatores macroeconômicos e, em menor grau, microeconômicos. O uso de técnicas qualitativas e quantitativas para a seleção de mercados internacionais é muito limitado em pequenas e médias empresas. Originalidade e valor: os resultados descritos caracterizam o estado da arte da pesquisa com MPME e a seleção de mercados internacionais, com ênfase nos últimos dez anos. Isso permite identificar lacunas na literatura e possíveis campos de ação para o desenvolvimento posterior dessa área de conhecimento.
Palavras-Chave: seleção de mercados internacionais; internacionalização; MPME; marketing internacional; estratégia de negócio.
JEL: F10; F20; F23; M31; M39
I. INTRODUCCIÓN
One of the main concerns of companies, when they decide to face the challenge of entering international markets is the proper selection of the target country (Rana & Sharma, 2015). Covin & Miller (2014) and Aghdaie & Alimardani (2015) argue that companies have two paths to make their selection process, the orthodox and the cognitive. The former refers to the use of quantitative methods to evaluate, based on certain variables, mathematical models, and countries potentialities. In the second case, the decision-makers rely on experience (Jansen, 2013), a network of contacts and knowledge of the market to define the country to be entered, factors that depend to a great extent on the subjectivity in the interpretation of the selected information.
Micro, small and medium enterprises are the ones which have more difficulties in identifying the target country for internationalization, among the leading causes are the lack of knowledge of the behavior of external markets, the lack of use of market research tools (Iazzi, Trio, Pandurino & Caione, 2015), and the belief that carrying out a methodological process implies a high cost (Covin & Miller, 2014; Cavusgil & Knight, 2015). This is why the method most used by this type of companies is from a cognitive approach (Clark, Li & Shepherd, 2018).
With the purpose of facilitating and improving the IMS process, as well as its results, the different governments have presented initiatives to create support organizations, such as ProColombia for the Colombian case. On the other hand, the academy has also worked on the design of models that allow a more objective selection process, seeking to reduce uncertainty in organizational decision makers (Aghdaie & Alimardani, 2015). This document focuses on these latest empirical and methodological challenges.
Considering the above context, this paper presents a systematic review of the literature of international market selection models, with a particular emphasis on the academic production of the last ten years, which are constituted as methodological proposals to achieve the selection of the international market that best suits the needs of the company. To this end, the document is divided as follows. An Introduction in which the main findings of the literature reviews previously carried out are described; the Methodology, where the methodological strategy followed for the selection and review of literature is detailed; the Results, which are divided into a bibliometric characterization and the analysis of the content of the articles reviewed. Finally, a discussion based on the findings is outlined.
II. THEORETICAL REFERENCES
Over the last fifty years different methodological proposals have been developed that allow assigning an assessment of the variables; for instance, the first qualitative approximations were double-entry matrices with simple qualification for each variable and country evaluated (Bosáková, Kubák, Andrejkovič & Hajduová, 2015). Some proposals present a greater degree of sophistication by including a weighted valuation differentiated by each variable according to the importance given to it by the decision-maker, based on his experience (Jansen, 2013). These proposals made it possible to begin to measure decision-making and to promote the development of new proposals with more sophisticated processes.
This is how different studies appear with contributions to the problems of international market selection. A strong trend in the 1990s and 2000s was the presentation of quantitative models that are characterized by having a wide set of information that cannot be reduced to a variable or indicator, given that it would not comprehensively collect the characteristics of the phenomenon, so multicriteria methods are used (Bosáková et al., 2015). The approach to these methods is made from factor analysis models, main components or clusters, regression models: ANOVA, Cox or Hazard, hierarchical, or structural equation models.
Within these proposals, there are important variations in the variables that are considered important for evaluation. For this reason, the models can be classified depending on which set of variables are assigned a greater weight in the decision. Thus, there are models that focus on macroeconomic components, made up of socioeconomic indicators; mesoeconomic, made up of factors from the industry or sector to which the company belongs; and microeconomic, which refer to the company's own indicators in aspects of competitive advantages, knowledge of markets, among others. Only some models integrate the three types of variables, these models could be considered the most complete to facilitate decision-making.
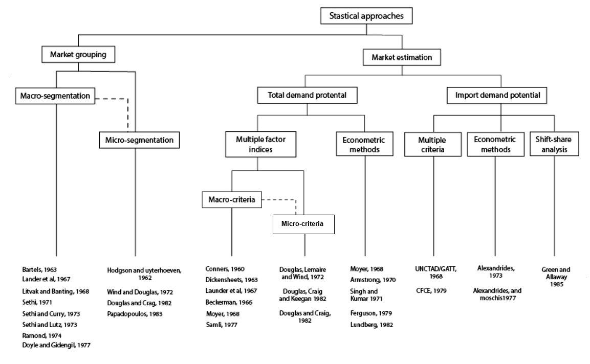
However, the previous one was not the only classification proposed. Papadopoulos & Denis (1988) developed a taxonomy in which they classify the research works in two different categories: methods of market grouping and market estimation, Figure 1 presents the taxonomy proposed by the authors (p. 40). Subsequently, Malhotra & Papadopoulos (2007) presented a new literature review that updates the works supporting the classification but does not lead to its rethinking.
Figure 1. Inventory and taxonomy of statistical approximations to the Selection of International Markets.
Source: Proposed by Papadopoulos & Denis (1988, p. 40) presents two categories: market grouping, where macrosegmentation and microsegmentation jobs are found; and market estimation, where models are divided into those based on potential demand and those based on potential import demand. This last category of models is characterized by its strong statistical and econometric basis, which makes them more robust models, but more difficult to access for MSME, while the models in the first category are traditionally more empirical and simple models.
Literature reviews to date have led to three main conclusions. The first is that most of the research (72%) was conducted in developed countries, with a longitudinal character (40%), and focused mainly on manufacturing (38%) (Malhotra & Papadopoulos, 2007; Budeva & Mullen, 2014).
The second conclusion is that companies, mainly MSMEs, carry out non-systematic International Market Selection processes (Knight & Liesch, 2016; Trudgen & Freeman, 2014; Iazzi, Trio, Pandurino & Caione, 2015), because they react to stimuli from agents such as government agencies and trade relations, because of their proactivity in terms of their perception of export benefits (Papadopoulos & Denis, 1988), and because of geographical or cultural proximity to countries (Papadopoulos, Chen & Thomas, 2002; Budeva & Mullen, 2016); which leads to subsequent internationalization processes that are less sustainable over time and have worse performance in terms of market share, number of markets they access, and technology acquisition (Malhotra & Papadopoulos, 2007).
A third element is that there has been a decrease in the volume of IMS publications aimed at formulating widely applicable models, in contrast to the case studies. This can be explained by the difficulty in constructing generalizable models that can be applied by companies of different sizes, sectors or geographical locations (Malhotra & Papadopoulos, 2007; Budeva & Mullen, 2014).
However, it should also be considered that the models proposed to date require knowledge, in some advanced cases, of mathematics and the use of specialized software, which generates that decision-makers, mostly micro and small business entrepreneurs, avoid using them because of the technical difficulty and the financial cost of acquiring the software. This causes organizations to continue using the cognition of their decision-makers to make international selection (Clark, Li & Shepherd, 2018). While this process, by itself, is not bad for the organization, it can generate reprocesses and greater exposure to risks to the sustainability of the strategy.
Finally, it is worth mentioning that in recent years the study of the IMS process has acquired an interdisciplinary nature. Thus, from psychology the decision-making process of the international manager has been studied, from engineering the hierarchies and links of decision-making processes, and from business administration the optimization of resources. This has led to the appearance of models based on the theory of fuzzy logic, neural networks, dynamic capabilities and data enveloping analysis, among the main trends of new developments to make more efficient the process of selection of international markets (Restrepo & Vanegas, 2015).
III. METHODOLOGY
Studies selected for this research were identified from a specialized search of the scientific database SCOPUS®. The search was performed using the keywords described in the article by Malhotra & Papadopoulos (2007), namely "market selection", "international evaluation", and "international market expansion". To these keywords were added "SME" and "Micro, Small And Medium Enterprises". No definite time window was established, but 80% of the items recovered are from the last ten years. The generated Boolean equation, which generated 32 results, is detailed below.
TITLE-ABS-KEY ("market selection" OR "international evaluation" OR "international market expansion" AND "SME" OR "Micro, Small And Medium Enterprises")
Following this first review, articles were selected with an exclusive focus on International Market Selection. Next, a forward and backward search was carried out, which allowed to identify a total of 18 additional documents to the 32 already described, the inclusion criteria were based on two elements: recency and concordance with the purpose of the research.
After an analysis of the content of the selected articles, two levels of categorization of the different models were established: qualitative and quantitative, which in turn are categorized into three types of variables: macroeconomic factors; microeconomic; and meso-economic.
IV. DISCUSSION
4.1. Bibliometric characterization
First of all, it is noticeable the small academic production on IMS and SME, the first paper published in a SCOPUS® journal was until 1999; though, as it was mentioned before, some general approaches had been made by 1988. However, there has been happening a trend change from 2014; this year, academic production went from 0 papers in 2013 to 4 in 2014. This trend has continued stable in the last five years. Figure 2 shows how many documents have been published in the last 20 years in journals referenced in Scopus database.

Figure 2.Number of documents retrieved from the Scopus® reference database by year.
Source: Information retrieved on 1st November, 2019 from Scopus® database.
It is important to mention that this behavior can be explained by the preference of experts in this field to publish working papers and case studies, which in many cases cannot be retrieved in the academic search engines (Malhotra & Papadopoulos, 2007; Budeva & Mullen, 2014).
Another interesting finding of this exploratory bibliometric analysis relies on the academic fields and journals where academic production on SME and IMS is published. The 84% of published papers come from “Business, management, and accounting”; other predominant fields are “Economics, econometrics and finance” (28%), and “Social sciences” (15,6%).
Regarding journals, most of the papers have been published in the “International Business Review”, “International Marketing Review”, “Journal of Business Economics and Management”, and “Journal of International Marketing”; these journals concentrate the 25% of all papers published in this period.
Finally, Table 1 presents the ten most influential papers published in the last twenty years, their authors, and the number of cites of these documents. Some of these papers are discussed further in the section of content analysis.
Table 1
The top ten papers on International Marketing Selection and Small and Medium Enterprises retrieved from Scopus® reference database
Source: Information retrieved on 1st November, 2019 from Scopus® database.
4.2. Content Analysis
4.2.1. Qualitative approaches.
The greatest extent of work that has been done in the selection of international markets is sheltered under the models established by large companies or corporations. Despite the above, recent evidence has shown the importance of small and medium enterprises for the economic development of developed countries, and that they do not expect to reach a state of maturity internally to undertake a search for customers and international markets (Knight & Liesch, 2016). Along the same lines, several examples have been found, such as those of companies specialized in the retail sales sector, where small companies have a majority tendency related to the search for internationalization processes (Trudgen & Freeman, 2014).
4.2.1.1. Macroeconomic factors: There is a great current that is inclined towards the selection of international markets depending on the countries, taking into account the impossibility that represents the access to the totality of the existing States, for that reason, the criteria that are used by the small and medium companies must be of special care, understanding the great effort that this represents for this type of companies, specifically at the level of human and economic resources, understood as the shortcomings they may have in terms of specialized knowledge on administration, international markets, as well as the absence of qualified personnel for the exercise and execution of actions aimed at leading the company to a successful search through the exploration of previously mentioned variables (Teece, 2014).
Traditionally, analyses of international market selection models are based on macroeconomic or macroeconomic variables, as well as on the political factors inherent to the States. However, according to Sakarya, Eckman & Hyllegard (2007), the omission of other important factors such as the dynamism and future potential that countries have thanks to national attributes, as well as the rapid changes presented by emerging markets, leaves aside the possibility that medium and small companies may enter emerging markets (Musso & Francioni, 2014; Ojala, 2015), which could represent an entry barrier for these companies.
A consensus can be evidenced in the literature on international markets that lies in the importance and need for systematic evaluation to be able to select foreign markets properly, the exploration of these fields according to Rahman (2006), is summarized in the creation of new models and methodologies for the strategic selection of international markets, or failing that, their application to previously proposed models. The explorations of the selection models represent a necessarily gradual and sequential process. However, it is desirable that this reasoning takes into account a previous judgment in which a detection stage prevails, taking into account the size of the market and the level of economic development of the potential markets to which it is intended to reach (Buerki, Nandialath, Mohan & Lizardi, 2014; He, Lin & Wei, 2016; Rahman, 2006).
Political indicators can be understood as the political and legal environment, which in turn translates into the normative body that countries possess and their capacity for those laws to be complied with and enforced. (Deakins, Battisti, Perry & Crick, 2013; Jalal, 2018) find that within this normative body it is necessary to consider the instruments of international law in commercial matters that are signed and ratified by the countries, such as international treaties, commercial agreements, and framework conventions. Therefore, in order to establish an adequate analysis, the legal and political compatibility of the above-mentioned instruments with the country of origin of the companies must be reviewed, as well as the existing operating regulations, in order to avoid future problems when undertaking international expansion.
The cultural element is also highlighted by the literature, specifically when assessing the possible weaknesses and strengths of consumers in a potential external market (Budeva & Mullen, 2016). In this field there are variables that are often difficult to grasp, precisely because they are very subjective elements such as spirituality and beliefs shared by a collective or social group, as well as the way in which individuals react and behave in certain environments.
4.2.1.2. Meso-economic factors: When it comes to strategically selecting an external market, and when talking particularly about the criteria that must be considered for such selection, there are no agreements in the literature. However, research recommends reviewing the operating environment and for this purpose, three categories can be identified or grouped according to Rahman (2006), once the country to be evaluated has been selected, (1) cost indicators should be considered; (2) indicators on structural compatibility, and (3) policy indicators inherent to the selected countries (Table 2).
Table 2
Constructions of the operating environment and its measurement scales

Source: Papadopoulos & Denis (1988, p. 40).
The reasons are due to the historical and evolutionary logics of international trade, as well as to the liberalization processes that have taken place in recent decades. It is feasible to affirm that all countries have some form of control over the processes of export and import, this can be evidenced by the obstacles that each of them establishes to international trade, understood and not limited to tariffs, non-tariff barriers, trade sanctions and embargoes.
Even though the global trend is the elimination of tariffs to coexist in a framework where free trade can be promoted, governments have chosen to use non-tariff barriers to protect specific industries that are not in a position to compete internationally for the conditions established in external markets, which produces an increase in costs and translates into possible barriers of access for many companies, in case these situations are not taken into account, among these are the costs of sale and distribution (Rahman, 2006).
4.2.1.3. Microeconomic Factors: The implications and impacts that these variables traditionally present can be observed from the possible organizational culture that obeys the interests of the companies, to the future of a product in a market that can be perceived in a positive or negative way by the final consumer.
For Rahman (2006), the organizational culture, the influence of its potential partners, and the distribution structure: transport, communication and commercial infrastructure, are also essential factors in IMS. In addition, other authors work on internal evaluation factors (strengths and weaknesses of the company) and then the external criteria (threats and opportunities) generated by the DOFA analysis. There is no single path, but it is possible to distinguish the possible factors on which the selection should be made, these include assessment of economic, technological and geographical factors, political climate, and foreign policy treaties of external markets of interest (Miečinskienė, Stasytytė & Kazlauskaitė, 2014).
4.2.2. Quantitative approximations
Quantitative studies are characterized by having a wide set of information that cannot be reduced to a variable or indicator, given that it would not comprehensively collect the characteristics of the phenomenon, and therefore multi-criteria methods are used. The approach to these methods is made from factor analysis models, main components or clusters, regression models: ANOVA, Cox or Hazard, hierarchical, or structural equation models.
Quantitative methods have three main advantages; (1) they reduce subjectivity, (2) they allow the company to consider markets beyond its immediate neighbors, and (3) they allow it to detect a large number of markets. However, they also present some difficulties such as the costs associated with their implementation, the limitation of the data on which they are based, the difficulty of identifying which factors are the most relevant, the importance and weight of several of the indicators, and the instability of country rankings (Papadopoulos & Denis, 1988).
In general, it could be said that there are two types of approximations: expansive or grouping models (Górecka & Szałucka, 2013), and contractive or estimation models (Papadopoulos, Chen & Thomas, 2002). The expansive approach, or grouping models, considers a minimum physical distance and is based on similar markets in terms of their economic, political and social nature (Górecka & Szałucka, 2013; Magnani, Zucchella & Floriani, 2018), grouping countries on the basis of similarities or clusters. On the other hand, the contractive or model estimation approach takes as its starting point a global perspective, in order to eliminate the least attractive markets in accordance with the firm's objectives (Górecka & Szałucka, 2013; Magnani, Zucchella & Floriani, 2018), and differentiating markets on the basis of their potential (Papadopoulos & Denis, 1988).
However, in accordance with the two approaches mentioned above, it is also possible to classify models on the basis of macro and microeconomic factors. The quantitative approaches for the models use these factors, use cluster-like strategies that allow countries to be grouped on the basis of similar commercial, economic, political and cultural dimensions, and identify potential synergies between markets, given that firms prefer to enter markets in the same cluster in which they have operated successfully.
The second group of models, contractive - macrosegmented, use a ranking of countries in order of preference (Górecka & Szałucka, 2013). Considering the different objectives, one can assign for example the relative weights of each factor (Miečinskienė, Stasytytė & Kazlauskaitė, 2014), and then choose the country or market that yields the highest value in relation to the criteria used, the relevance assigned, or using criteria such as thresholds of preference, veto or indifference, arbitrary or subjective assignment, or assuming that all criteria are equally important (Górecka & Szałucka, 2013).
Based on the above, a review of the International Market Selection quantitative studies is presented below.
4.2.2.1. Macroenomic factors: analysis of the environment: Taking as a reference the classification proposal made by Papadopoulos & Denis (1988), most of the works have incorporated factors associated with the analysis of the environment or macro-segmentation, which include economic, political, cultural, technological and geographical criteria (Ozturk, Joiner & Cavusgil, 2015).
Within the economic criteria, aspects such as market size (total and urban population), market growth (GDP growth rate), economic development (energy consumption), quality of life (life expectancy at birth, health), infrastructure (km of roads, internet use), market intensity (GDP per-capita), production factors (labour force), investment climate (FDI, economic freedom), among others (Brouthers, Nakos & Dimitratos, 2015; Górecka & Szałucka, 2013; Miečinskienė, Stasytytė & Kazlauskaitė, 2014; Zschocke, Mantin & Jewkes, 2013).
From an economic perspective, international market selection is based on similarity with the firm's country of origin. For Malhotra, Sivakumar & Zhu (2009), the main factors are: average income, distribution channels, business institutions, consumer disposable income, types of credit, means of payment, and finally, the potential market (Pflanz, 2013).
As for political-administrative criteria, the most outstanding factors are political stability (Miečinskienė, Stasytytė & Kazlauskaitė, 2014), international property rights, repatriation benefits, protection of their intellectual property, and the legal-regulatory aspect (Rahman, 2006). Also considered are administrative distance, level of bureaucracy, political structure, degree of corruption, and government inefficiency (Malhotra, Sivakumar & Zhu, 2009; Miečinskienė, Stasytytė & Kazlauskaitė, 2014; Magnani, Zucchella & Floriani, 2018).
On the other hand, culture, defined as the set of beliefs, perceptions and behaviours shared by members of a group, is also considered a central element in the selection of international markets (Miečinskienė, Stasytytė & Kazlauskaitė, 2014; Budeva & Mullen, 2016). The models incorporate elements such as educational achievement (Rahman, 2006), and cultural distance (Górecka & Szałucka, 2013; Budeva & Mullen, 2016), understood as differences in social norms, language and beliefs, which may affect the mode of entry of the firm (Malhotra, Sivakumar & Zhu, 2009; Francioni, 2014; Laufs & Schwens, 2014).
As can be seen, economic, political, cultural and technological factors are central to the process of selecting international markets. However, the most relevant criterion, according to the literature, is geographical, because it not only includes the physical distance, but also psychological and cultural distance between target markets (Hutzschenreuter, Kleindienst & Lange, 2014; Francioni, 2014; Magnani, Zucchella & Floriani, 2018). According to the Uppsala model, the market selection process is based on physical distance, where there is no need for a systematic approach; however, one must be very careful, given that distance must be understood as a multidimensional construct that understands economic geography as institutional distance (Pflanz, 2013).
From this perspective, different studies have incorporated concepts of geographical, economic, technological, socio-cultural distance, among others (Ojala, 2015). Likewise, the literature focuses on two types of distance: external distance, which includes economic and cultural distance; and internal distance, subject to the criterion of signature and influenced by legal, political, economic, technological and social globalization forces (Westhead, Wright, Ucbasaran & Martin, 2001; Ojala, 2015; Francioni, 2014).
One of the key, and most frequently cited, concepts within geographic distance is psychological distance, defined by Williams & Grégorie (2015) as "the factors that prevent or distort information flows between the firm and the market". However, despite its importance, the measurement of this variable has proven to be very complex, Williams & Grégoire (2015) proposes a single-item scale validated by a panel of experts. The measurement of the variable, in this way, showed a negative correlation with the selection of international markets.
4.2.2.2. Mesoeconomic Factors: As part of the political-administrative dimension, trade policies play a central role in the selection of markets. The models incorporate elements such as: tax level, protection policies (subsidies to local industry) and market receptivity (Górecka & Szałucka, 2013), costs of the target country (tariff barriers and sanctions), international treaties, investment policies, participation in the equity of firms, and price of products (Rahman, 2006; Magnani, Zucchella & Floriani, 2018; Zschocke, Mantin & Jewkes, 2013).
Cui, Walsh & Zou (2014), evaluate the role of physical or cultural distance, geographic distance, and market size in the selection of international markets, the latter variable, through Gross Domestic Product - GDP -, GDP per capita, and vertical market size. Empirical results show that geographic distance and market size explain 70% of international market selection. In the case of the latter variable, the most important component was the vertical size of the market.
Sakarya, Eckman & Hillegard (2007) involve, in addition to the cultural distance and receptivity of consumers, the market potential in the long term, and the competitive strength of the industry. These two variables, as different measures, but related to the size of the market. The conclusions for the case of North American and Turkish retailers also point to the high level of influence of market size and cultural distance on market selection.
Other variables such as the economic intensity of the target market, cultural distance, linguistic difference, the amount received from Foreign Direct Investment (Zschocke, Mantin & Jewkes, 2013), and the existence or not of Free Trade Agreements have been shown to have important effects on the selection of international markets. Ye Sheng & Mullen (2011) identified geographic distance and linguistic difference as the most important variables for North American companies. On the other hand, the size of the market, the intensity of the economy, and the Free Trade Agreements, have a high and positive correlation with the selection of the market, and the subsequent export success.
4.2.2.3. Microeconomic factors: characteristics of firms: Mat, Mohd & Mohd (2014) from the use of project groupings, firm, country and industry, and making use of factor analysis and regression techniques, conclude that the most important factors in the selection of international markets are the specific project and firm factors. The following were identified as firm factors: experience, type of projects, potential benefit, potential market, size of projects, government restrictions, existence of limitations, type of client, management, financial and technological skills, financing and resources (Torres, 2014).
In terms of projects, the fundamental factors are the intensity of competition, existence of quality requirements, proximity to competitors, proximity to the country, international competitiveness of the firm, anticipated non-economic risk, market similarities (culture and religion), experience in selecting markets (Jansen, 2013), industry (availability of funds, technical complexity, state of internationalization), as well as environmental factors (Mat, Mohd & Mohd, 2014).
In the same vein, other models propose four aspects to be taken into account in marketing strategy and export performance: characteristics of firms, the environment, international commitment, and international experience (Jansen, 2013). Among the factors associated with the environment are trade agreements, export subsidies, stability of the foreign economy, potential market, disposable income and accessibility to the export market. For its part, the international commitment is determined by the firm's intention to adapt to what it wants, needs and the expectations of foreigners, dependence on exports, moral obligation, international experience (level of experience of the firm, and the age of the firm (Musso & Francioni, 2014; Erdil & Ozdemir, 2016).
A fundamental factor, at the firm level, in the international market selection process is information. Robertson & Wood (2001) identify three levels of information, namely: primary environmental decisions, subsidiary export dimensions, and specific decision variables. Thus, information on political factors (stability, diplomatic relations and internal policies), market potential (general demand, adaptation costs, competition), economic factors (development and performance, production strength, consumption), cultural factors (cultural unit, cultural differences) and legal factors (tariffs/taxes, others), and infrastructure (distribution, communication and geography) is central to companies. A validation of this model with 275 North American companies showed that market size is the most important variable for managers when selecting an international market.
Samaha, Beck & Palmatier (2014) hypothesize that a firm's knowledge of other markets is fundamental in deciding which market to internationalize. Thus, the greater the economic and cultural knowledge of the other country, the greater the chances that country will be chosen as the destination of the firm's internationalization. Now, this knowledge comes from those characteristics that are such as those of the firm's home or those of other markets where the company already has an international presence.
Based on empirical evidence of the impact of this knowledge, Samaha, Beck & Palmatier (2014) propose the concept of "nearby markets", which they define as "(...) markets that are economically and culturally similar. [Even if geographically they are not].
As can be seen, economic, political, cultural and technological factors are central to the process of selecting international markets. However, the most relevant criterion, according to the literature, is geographical, this because it not only includes the physical distance, but also psychological and cultural distance between target markets (Francioni, 2014; Magnani, Zucchella & Floriani, 2018). According to the Uppsala model, the market selection process is based on physical distance, where there is no need for a systematic approach. However, one must be very careful, given that distance must be understood as a multidimensional construct that understands economic geography as institutional distance (Pflanz, 2013; Ambos & Håkanson, 2014).
From this perspective, different studies have incorporated concepts of geographical, economic, technological, socio-cultural distance, among others (Ojala, 2015). Likewise, the literature focuses on two types of distance: external distance, which includes economic and cultural distance; and internal distance, subject to the criterion of signature and influenced by legal, political, economic, technological and social globalization forces (Westhead, Wright, Ucbasaran & Martin, 2001; Ojala, 2015).
V. CONCLUSIONS
The literature review conducted in this document identifies that multiple efforts have been made by governments and academia to assist organizations in their international market selection process. The field where greater contributions have been given is in the quantitative through the development of models that allow this process to be carried out objectively, in this field it has been possible to identify three central elements. Firstly, the proposed models must be approached with caution, bearing in mind that despite their advantages no method can be considered completely satisfactory, given that three problems remain: some approximations are too general (macro-segmentation), (2) in some models the data are insufficient. (example, Micro-segmentation), and 3) the approach usually does not take into account strategic considerations (example, meso-segmentation) (Papadopoulos, Chen & Thomas, 2002; Malhotra & Papadopoulos, 2007; Budeva & Mullen, 2014).
In second place, literature has turned towards the construction of models that incorporate elements of macro segmentation, that allow to analyze the environment and to select the international markets, from their economic, political, geographic and socio cultural characteristics; but including variables that allow to capture the particularities of the firms and their more micro characteristics. It is important to emphasize that, as pointed out at the beginning of this section, this task is quite arduous, given the problems of generalization of the models, the difficulty in access to information, and the lack of systematicity in the internationalization decision making of the companies.
Finally, thirdly, this search for literature did not allow us to identify models for selecting international markets for developing countries, such as Latin America. The work is concentrated in firms located in developed countries, and mainly in the manufacturing and service sectors.
Another approach has been through proposals of qualitative models, where greater value is given in decision making to the knowledge, experience and relationship of the executives of the organizations. From here it has been possible to identify that the studies have made an effort to identify the cognitive processes carried out by decision-makers and their preferences regarding the characteristics and conditions that potential export markets should present (Aghdaie, Hashemkhani Zolfani & Zavadskas, 2013; Clark, Li & Shepherd, 2018). Theoretical marketing tools such as the theory of means and ends and the ladder method have been used to identify the executives' way of thinking, thus allowing the identification of markets that present that set of ideal conditions. However, the subjectivity and realities of each organization and decision maker make it very difficult to design a model that can serve multiple organizations and sectors.
Mixed proposals have also been presented, where quantitative measurements with qualitative analysis are used, such as the model presented by Koch (2001) where macroeconomic variables are taken together with financial variables to measure the external environment of the organization, mixed variables (mesoeconomic) where the experience of the company is taken together with market conditions and internal variables (microeconomic), typical of the cognition of decision-makers (Clark, Li & Shepherd, 2018) and of the organization to achieve a selection of the market as adjusted as possible to the needs of each organization. However, as with quantitative models, there can be no assurance that the proposed model is a general use model with a high rate of effectiveness.
With respect to the new developments of models for IMS, they have been adapted from the field of engineering, administration and economics, where the most prominent are the theory of resources and capabilities, fuzzy logic, neural networks, data enveloping analysis (Marchi, Vignola, Facchinetti & Mastroleo, 2014; Nelles, 2013; Aghdaie, Hashemkhani, Zolfani & Zavadskas, 2013; Restrepo & Vanegas, 2015), which have been developed applying the methodology specific cases in certain sectors in certain countries such as Spain and Turkey. Although they have allowed IMS processes to be carried out by identifying key variables for decision making in market selection, they have only been tested to a limited extent without being able to prove their general applicability, and therefore they continue to be a source of study and continuous development by experts.
It can be concluded that quantitative models are the most approximate to carry out objective and transparent processes for the IMS, which seek to incorporate in a more assertive way qualitative variables that are important to define the entry strategies and the capacities, that allow a sustainability in the time of the sequence of international expansion.
Nevertheless, most of companies prefer to use cognition and intuition to take decisions on IMS, because quantitative models are difficult to use for businessmen and decision makers, due to an amount of information required and it is necessary a high knowledge of econometrics and related mathematic tools to analyze information and make a proper use of this kind of models. This situation has driven recently development of qualitative models in order to make them more familiar and manageable to enterprises and to facilitate obtain reasoned decisions.
It is for this reason that the development of IMS models have been more concerned with involving decision-makers in their constructs so that they are no longer considered as purely academic instruments and instead are seen as useful tools in the difficult decision to choose the international market to expand their organizational goals.
Future research
According to the findings in this research, there is a large opportunity to deepen the subject. In the first place, to develop new proposals of models that incorporate both qualitative and quantitative constructs in order to make more understandable for firm`s decision-makers.
In second place, it could be very interesting to enhace this kind of models with incorporation of decision-makers experience in order to enrich the number and type of variables used in these models.
As a third opportunity for researchers, we propose to make the models less rigid allowing to decision-makers and users select the variables to compare, analyze and personalize the comparison process. This way could make more useful for firms’ decisions.
By last, incorporating the artificial intelligence and developments in that research field that can make an important contribution to understand and categorize the variables and its correlations in order to facilitate models’ comprehension and decision making.
Referencias
(1) Aghdaie, M. H. & Alimardani, M. (2015). Target market selection based on market segment evaluation: a multiple attribute decision making approach. International Journal of Operational Research, 24(3), 262-278.
(2) Aghdaie, M. H., Hashemkhani Zolfani, S. & Zavadskas, E. K. (2013). A hybrid approach for market segmentation and market segment evaluation and selection: an integration of data mining and MADM. Transformations in Business & Economics, 12(2B), 431-459.
(3) Ambos, B. & Håkanson, L. (2014). The concept of distance in international management research. Journal of International Management, 20(1), 1-7. doi: 10.1016/j.intman.2013.10.003
(4) Bosáková, L., Kubák, M., Andrejkovič, M. & Hajduová, Z. (2015). Doing business abroad: utility function model for country selection in preliminary screening phase. Central European Journal of Operations Research, 23(1), 53-68. doi: 10.1007/s10100-013-0328-1
(5) Brouthers, K. D., Nakos, G. & Dimitratos, P. (2015). SME entrepreneurial orientation, international performance, and the moderating role of strategic alliances. Entrepreneurship Theory and Practice, 39(5), 1161-1187. doi: 10.1111/etap.12101
(6) Budeva, D. G. & Mullen, M. R. (2014). International market segmentation: Economics, national culture and time. European Journal of Marketing, 48(7-8), 1209-1238.
(7) Budeva, D. & Mullen, M. R. (2016). Does culture matter for international market selection? International Journal of Export Marketing, 1(2), 193-214.
(8) Buerki, T., Nandialath, A., Mohan, R., & Lizardi, S. (2014). International market selection criteria for emerging markets. IUP Journal of Business Strategy, 11(4).
(9) Cavusgil, S. T. & Knight, G. (2015). The born global firm: An entrepreneurial and capabilities perspective on early and rapid internationalization. Journal of International Business Studies, 46(1), 3-16. doi: 10.1057/jibs.2014.62
(10) Clark, D. R., Li, D. & Shepherd, D. A. (2018). Country familiarity in the initial stage of foreign market selection. Journal of international business studies, 49(4), 442-472. doi: 10.1057/s41267-017-0099-3
(11) Covin, J. G. & Miller, D. (2014). International entrepreneurial orientation: Conceptual considerations, research themes, measurement issues, and future research directions. Entrepreneurship Theory and Practice, 38(1), 11-44. doi: 10.1111/etap.12027
(12) Cui, A. P., Walsh, M. F. & Zou, S. (2014). The importance of strategic fit between host–home country similarity and exploration exploitation strategies on small and medium-sized enterprises’ performance: A contingency perspective. Journal of International Marketing, 22(4), 67-85. doi: 10.1509/jim.14.0045
(13) Deakins, D., Battisti, M., Perry, M., & Crick, D. (2013). Understanding internationalisation behaviour. New Zealand Centre for SME Research, Massey University, Wellington, New Zealand, 7.
(14) Erdil, S. & Ozdemir, O. (2016). The determinants of relationship between marketing mix strategy and drivers of export performance in foreign markets: an application on turkish clothing industry. Procedia - Social and Behavioral Sciences, 235(24), 546-556. doi: 10.1016/j.sbspro.2016.11.067
(15) Francioni, B. (2014). International market selection, entry mode decisions and psychic distance for SMEs. International Journal of Strategic Change Management, 5(2), 93-106. doi: 10.1504/IJSCM.2014.060256
(16) Górecka, D. & Szałucka, M. (2013). Country market selection in international expansion using multicriteria decision aiding methods. Multiple criteria decision making, 8, 31-55.
(17) He, X., Lin, Z. & Wei, Y. (2016). International market selection and export performance: a transaction cost analysis. European Journal of Marketing, 50(5-6), 916-941. doi: 10.1108/EJM-02-2013-0083
(18) Hutzschenreuter, T., Kleindienst, I. & Lange, S. (2014). Added psychic distance stimuli and MNE performance: Performance effects of added cultural, governance, geographic, and economic distance in MNEs' international expansion. Journal of International Management, 20(1), 38-54. doi: 10.1016/j.intman.2013.02.003
(19) Iazzi, A., Trio, O., Pandurino, A. & Caione, A. (2015). The evaluation of market attractiveness through the marketing intelligence approach: a tool for the SMEs. International Journal of Markets and Business Systems, 1(2), 92-107. doi: 10.1504/IJMABS.2015.072264
(20) Jalal, A. (2018). Strategic Decision Making: External Factors Influencing Foreign Market Entry. Journal of Higher Education Service Science and Management (JoHESSM), 1(1), 1-9.
(21) Jansen, S. T. (2013). Factors in international market selection: the influence of international experience on the decision making (Master's thesis, University of Twente).
(22) Knight, G. A. & Liesch, P. W. (2016). Internationalization: From incremental to born global. Journal of World Business, 51(1), 93-102. doi: 10.1016/j.jwb.2015.08.011
(23) Koch, A. J. (2001). Factors influencing market and entry mode selection: developing the MEMS model. Marketing Intelligence & Planning, 19(5), 351-361.
(24) Laufs, K. & Schwens, C. (2014). Foreign market entry mode choice of small and medium-sized enterprises: A systematic review and future research agenda. International Business Review, 23(6), 1109-1126. doi: 10.1016/j.ibusrev.2014.03.006
(25) Malhotra, S., Sivakumar, K. & Zhu, P. (2009). Distance factors and target market selection: the moderating effect of market potential. International marketing review, 26(6), 651-673.
(26) Malhotra, S. & Papadopoulos, N. (2007). International market selection. An integrative review of empirical studies. Administrative Sciences Association of Canada - ASAC - 2007. Ontario - Canadá.
(27) Magnani, G., Zucchella, A. & Floriani, D. E. (2018). The logic behind foreign market selection: Objective distance dimensions vs. strategic objectives and psychic distance. International Business Review, 27(1), 1-20. doi: 10.1016/j.ibusrev.2017.10.009
(28) Marchi, G., Vignola, M., Facchinetti, G. & Mastroleo, G. (2014). International market selection for small firms: A fuzzy-based decision process. European Journal of Marketing, 48(11/12), 2198-2212. doi: 10.1108/EJM-09-2012-0512
(29) Mat, C., Mohd, H. & Mohd, S. (2014). Specific-factors influencing market selection decision by Malaysian construction firms into international market. Procedia - Social and Behavioral Sciences, 129, 4-10. doi: 10.1016/j.sbspro.2014.03.641
(30) Miečinskienė, A., Stasytytė, V. & Kazlauskaitė, J. (2014). Reasoning of export market selection. Procedia - Social and Behavioral Sciences, 110(24), 1166-1175. doi: 10.1016/j.sbspro.2013.12.963
(31) Musso, F. & Francioni, B. (2014). International strategy for SMEs: criteria for foreign markets and entry modes selection. Journal of Small Business and Enterprise Development, 21(2), 301-312. doi: 10.1108/JSBED-10-2013-0149
(32) Nelles, O. (2013). Nonlinear system identification: from classical approaches to neural networks and fuzzy models. Springer Science & Business Media.
(33) Ojala, A. (2015). Geographic, cultural, and psychic distance to foreign markets in the context of small and new ventures. International Business Review, 24(5), 825-835. doi: 10.1016/j.ibusrev.2015.02.007
(34) Ozturk, A., Joiner, E. & Cavusgil, S. T. (2015). Delineating foreign market potential: A tool for international market selection. Thunderbird International Business Review, 57(2), 119-141. doi: 10.1002/tie.21686
(35) Papadopoulos, N. & Denis, J.-E. (1988). Inventory, taxonomy and assessment of methods for international market selection. International marketing review, 5(3), 38-51. doi: 10.1108/eb008357
(36) Papadopoulos, N. Chen, H. & Thomas, D. (2002). Toward a tradeoff model for international market selection. International business review, 11(2), 165-192. doi: 10.1016/S0969-5931(01)00054-3
(37) Pflanz, K. (2013). Seeking opportunities: international market selection by european engineering consultancies. Tijdschrift voor Economische en Sociale Geografie, 104(5), 556-570. doi:10.1111/tesg.12036
(38) Rahman, S. (2006). International market selection process: an investigation of the relevance of business operating environment. Journal of international business research, 5(1), 73-86.
(39) Rana, S. & Sharma, S. K. (2015). A literature review, classification, and simple meta-analysis on the conceptual domain of international marketing: 1990–2012. Entrepreneurship in International Marketing, 25, Emerald Group Publishing Limited, 189-222. doi: 10.1108/S1474-797920140000025009
(40) Restrepo, J. A. & Vanegas, J. G. (2015). Internacionalización de las pymes: análisis de recursos y capacidades internas mediante lógica difusa. Contaduría y Administración, 60(4), 836-863. doi: 10.1016/j.cya.2015.07.008
(41) Robertson, K. & Wood, V. (2001). The relative importance of types of information in the foreign market selection process. International business review,10(3), 363-379. doi: 10.1016/S0969-5931(01)00021-X
(42) Sakarya, S., Eckman, M. y Hyllegard, K. (2007). Market selection for international expansion: Assessing opportunities in emerging markets. International Marketing Review, 24(2), 208–238. doi: 10.1108/02651330710741820
(43) Samaha, S. A., Beck, J. T. & Palmatier, R. W. (2014). The role of culture in international relationship marketing. Journal of Marketing, 78(5), 78-98. doi: 10.1509/jm.13.0185
(44) Teece, D. J. (2014). A dynamic capabilities-based entrepreneurial theory of the multinational enterprise. Journal of International Business Studies, 45(1), 8-37. doi: 10.1057/jibs.2013.54
(45) Torres, Z. (2014). Administración estratégica. México: Patria.
(46) Trudgen, R. & Freeman, S. (2014). Measuring the performance of born-global firms throughout their development process: The roles of initial market selection and internationalisation speed. Management International Review, 54(4), 551-579. doi: 10.1007/s11575-014-0210-y
(47) Westhead, P., Wright, M., Ucbasaran, D. y Martin, F. (2001). International market selection strategies of manufacturing and service firms. Entrepreneurship and regional development, 13(1), 17-46. doi: 10.1080/089856201750046793
(48) Williams, D. W. & Grégoire, D. A. (2015). Seeking commonalities or avoiding differences? Re-conceptualizing distance and its effects on internationalization decisions. Journal of International Business Studies, 46(3), 253-284.
(49) Ye Sheng, S. & Mullen, M. (2011). A hybrid model for export market opportunity analysis. International Marketing Review, 28(2), 163-182. doi: 10.1108/02651331111122650
(50) Zschocke, M. S., Mantin, B. & Jewkes, E. (2013). Competitive market selection with timing and capacity decisions. IEEE Transactions on Engineering Management, 60(1), 88-98.
Cómo citar este artículo: Deaza, J., Díaz, N., Castiblanco, S. & Barbosa, M. (2020). International market selection models: a literature review. Tendencias, 21(2), 191-217. https://doi.org/10.22267/rtend.202102.147